1 Skipsteknikk (4sp.) antall arbeidskrav 1
1.1.1 Skipstyper og skipsuttrykk
Definisjonen på et skip i SOLAS, et SOLAS skip i henhold til maritim regel 21 er som følgende; et passasjerskip på internasjonal reise eller et ikke passasjerskip på 500 tonn bruttotonnasje eller mer på en internasjonal reise. Så videre i dette oppgavehefte vil vi snakke om skip som er i henholdt til SOLAS sine krav, ikke båter.

1.1.2 Skipets dimensjon og form
Her skal vi innom k 12, kapittel 1, og følgende spørsmål bør besvares for å oppnå ønsket kompetanse i emnet.
a) Når vi snakker om lengden til et skip kommer følgende benevnelser opp, LOA, LVL og LPP. Hva menes med disse benevnelsene og hva betyr de?
b) AP, FP og ¤, hva menes med disse benevnelsene og hva betyr de?
c) Lag en tegning og sett på benevnelsene nevnt i oppgave b.
d) Lag et tverrsnitt av et skip og sett på følgende betegnelser, DR, BPS, T (d), F og K.
e) Hva er forskjellen på vektdeplasement og volumdeplasement?
f) Under er det illustrert et bilde av fotmerkene forut, hvor dypt stikker skipet forut (Hva er avlest dypgående forut)?

g) Hva menes med lettskip og dødvekt?
h) Gå inn i Linda plansjen og finn Lindas D.W når hun er lastet til 8 meter?
i) Hva forteller en blokk-koeffisient oss?
j) Hva fortelle vannlinjearealet koeffisienten oss?
k) Hva forteller midtspantkoeffisienten oss?
l) Hva forteller prismatisk koeffisienten oss?
m) Hva er TPC?
n) Hva er MTC?
o) Hva er LCF?
p) Hva er CF?
1.1.3. Deplasement
Deplasement:
Deplasement
Oppgis i vektdeplasement og volumdeplasement. Deplasement kommer fra det engelske ordet displacement, som betyr å fortrenge.
Se på figur under og utgangspunktet er at det store bassenget fylt helt opp til avløpsrenna med vann og det lille avløpsbassenget er tomt. 
Et skip blir heist med en kran og plassert oppi det store bassenget og det vil medføre at alt overflødig vann vil renne over til det lille bassenget. Det lille bassenget er rektangulært i form og volum av den fortrengte væskemengde vil bli = lengde x bredde x høyde. 
Lengde, bredde og høyde er i meter og svaret vil bli i kubikkmeter (m³).
Volum av den fortrengte væskemengden vil også bli volumdeplasement til skipet da disse to er like stor. Volumdeplasement er volum av skroget under vannlinjen. Vektdeplasementet vil da være lik vekten av den fortrengte væskemengde, som blir: volum x tetthet. Tetthet er hva væsken veier i vekt dividert på væsken sitt volum, oppgis i kilogram/liter eller i Tonn/m³ (K 12, marfag)
Deplasement
∆ = ∇ x P
∆ = Vektdeplasement
∇ = Volumdeplasement
P = Egenvekt (tonn/m3)

Hva er det som inngår i et deplasement?

Lettskip (L.S):
Lettskip
Lettskipdeplasement er vekten av skip uten last, bunkers, ferskvann og reservedeler. Lettskips- deplasement er vekten av et tomt skip, det vil si vekt av skroget og overbygningen, maskineri og utrustning.
Dødvekt (D.W):
Dødvekt
Er skipets bæreevne, det vil si hva det er i stand til å ta med seg av last, bunkers, ferskvann, smørolje, proviant og reservedeler.
Ved dypgående på 8,90 meter leses dødvekt av til 16328 Tonnes på M/S Linda. Dersom man kjenner til både vektdeplasement og dødvekt kan lettskip (deplasement) beregnes ved å: Deplasement - dødvekt. Lettskip deplasement for M/S Linda er: 21223 Tonnes - 16328 Tonnes = 4895 Tonnes.
Dødvekt
D.W = ∆ - L.S eller ∆ = D.W. + L.S
D.W = Dødvekt
L.S = Lettskip
Oppgaver 1
Et skip ligger i sjøvann (1,025 t/m³) og har et vektdeplasement på 35 000 tonn.
Hva blir skipets volumdeplasement?
(Svar: 34 146 m³)
Oppgave 2
Et skip ligger i brakkvann med en tetthet på 1,007 tonn/m³ og har et vektdeplasement på 35 000 tonn.
Hva blir skipets volumdeplasement?
(Svar: 34 756 m³)
Oppgave 3
Et skip ligger i sjøvann og har et volumdeplasement på 15 000 m³.
Hva blir skipets vektdeplasement?
(Svar: 15375 tonn)
Oppgave 4
Et skip ligger i brakkvann med en tetthet på 1,012 tonn/m³ og har et volumdeplasement på 6 500 m³.
Hva blir skipets vektdeplasement?
(Svar: 6578 tonn)
Oppgave 5
Et skip ligger i vann med en tetthet på 1,031 tonn/m³ og har et volumdeplasement på 20 000 m³.
a) Hva blir skipets vektdeplasement?
(Svar: 20620 tonn)b) Lettskipet er på 4 500 tonn, hva er skipets D.W?
(Svar: 16120 tonn)
Oppgaver 6
Et skip har et deplasement på 21 000 tonn. Skipets dødvekt (D.W) er på 15 300 tonn.
Hva er skipets lett skip (L.S)?
(Svar: LS = 5700 tonn)
Oppgave 7
Et skip har et deplasement på 29 000 tonn. Lett skip (L.S) er 7 400 tonn.
Hva blir skipets dødvekt D.W?
(Svar: DW 21600 tonn)
Oppgave 8
Et skip har et lett skip (L.S) på 4 750 tonn. Skipets dødvekt (D.W) er på 13 380 tonn.
a) Hva blir skipets deplasement?
(Svar: ∆ 18130 tonn)b) Skipet ligger i brakkvann med en densitet på 1,010 t/m3.
Hva er skipets volumdeplasement (∇)?
(Svar: 17950,5 m³)
Oppgave 9
Deplasement på 31 250 tonn og skipets lett skip (L.S) er på 7 700 tonn. Skipet skal losse 8 300 tonn.
a) Hva er skipets ∆ etter lossing?
(Svar: 22950 tonn)b) Hva er skipets dødvekt (D.W) etter lossing?
(Svar: 15250 tonn)
Oppgave 10
Et skip skal losse 300 tonn og laste 590 tonn. Skipets deplasement før lossing/lasting er 8 110 tonn. Lett skipet (L.S) er 1244 tonn.
Hva blir skipets dødvekt (D.W) etter lossing?
(Svar: DW 7156 tonn).
Oppgave 11
Et skip har en dødvekt (D.W) på 32 500 tonn. Lett skipet (L.S) er på 7850 tonn. Skipet skal losse 10 280 tonn og bunkre 250 tonn (HFO) tungolje.
a) Hva blir skipets dødvekt etter lossing og bunkring?
(Svar: DW 22 470 tonn)b) Hva blir skipets volumdeplasement?
(Svar: ∇ = 29580 m3)
1.1.4 TPC og formkoeffisienter
Formkoeffisienter
Formkoeffisienter
Formkoeffisienter brukes til å beskrive skrogets form på en enkel måte og hjelper til å sammenligne skrogformer.
Disse er veldig nyttige i starten av et byggeprosjekt fordi de karakteriserer egenskaper til et fartøy slik som for eksempel lasteutnyttelse og motstand i vannet. Formkoeffisienter er dimensjonsløse (-) eller ubenevnt fordi ved beregning av formkoeffisienter blir det samme benevning over brøkstrek som under. En formkoeffisient forteller om forholdet vedrørende to sammenligninger og hvor beregningen av formkoeffisienten blir 1 eller mindre enn 1 (k 12, marfag)
TPC - Tonnes pr cm immersion. Immersion er engelsk og betyr neddykking. TPC forteller om hvor mye vekt som må lastes om bord for å få skipet til å dykke ned 1 cm. Til dypgående på 8,90 m er TPC i saltvann på 27,61 Tonnes. Lengde og bredde av vannlinjeplan vil variere med dypgående, vannlinjearealet vil øke med større dypgående og derfor er TPC større ved dypgående på 8.98 m enn på 5.50 m for M/S Linda.
TCP
$\text{TPC }\left(\frac{t}{\text{cm}}\right) = \frac{\text{AW }( m^2)\text{x ρ }\left(\frac{t}{m^3} \right)}{100\frac{\text{cm}}{m}}$
TPC = tonn pr cm neddykking, enhet tonn/cm.
AW = Arealet av vannlinjeplan, enhet m².
Ρ = Densiteten til vannet, enhet tonn/m³
100 = 100 cm per meter
Oppgave 1
Et skip er 120 meter langt og har en bredde på 18 meter. Det har et volumdeplasement på 10 000 m³ og et dypgående på 6 meter.
Hva blir skipets blokk-koeffisient?
Svar: CB = 0,772
Oppgave 2
Lengden mellom perpendikulærene for skipet er 210 meter, bredden 30 meter, deplasementet 85 000 tonn og dypgående 15 meter.
Hva blir blokk-koeffisienten?
Svar: CB = 0,878
Oppgave 3
Et skip har et vannlinjeareal på 1 211 m². Skipets bredde er 16 meter og lengde er 89 meter.
Hva blir skipets vannlinjekoeffisient?
Svar: Cw = 0,85
Oppgave 4
Et skip har en bredde på 14 meter, lengde på 60 meter og dypgående på 5,35 meter. Vannlinjearealet er 620 m² og vektdeplasementet er 3120 tonn.
a) Hva blir vannlinjekoeffisienten?
Svar: CW = 0,738b) Hva blir blokk-koeffisienten?
Svar: CB = 0,677
Oppgave 5
Volumdeplasement til et skip er 30 000 m³, bredde er 18 meter og dypgående 15 meter. Vannlinjeareal er 1350 m². Vannlinjekoeffisienten (CW) er 0,55.
a) Hva blir skipets lengde?
Svar: L = 136,36 mb) Hva blir blokk-koeffisienten?
Svar: CB = 0,81
Oppgave 6
Et skip har et vannlinjeareal på 1 220 m².
a) Hva blir skipets TPC?
Svar: 12,5 t/cmb) Dersom en laster 150 tonn, hvor langt synker skipet ned?
Svar: 12 cm
Oppgave 7
Et skip har et vannlinjeareal på 512 m².
a) Hva blir skipets TPC?
Svar: 5,248 t/cmb) Dersom en laster 38 tonn, hvor mye øker skipets dypgående?
Svar: 7,24 cm
Oppgave 8
Et skip har en lengde på 150 meter og bredde på 20 meter. Vannlinjekoeffisienten (CW) til skipet er 0,68 og deplasementet er 22 850 tonn.
a) Hva blir skipets vannlinjeareal?
Svar: Aw = 2040 m2b) Hva blir skipets TPC?
Svar: TPC = 20,9 t/cm
Oppgave 9
Et skip har en lengde på 105,65 meter. Bredden er 15,25 meter og dypgående er 6,75 meter. Vannlinjekoeffisienten (CW) til skipet er 0,73 og deplasementet er 9 320 tonn.
a) Hva blir skipets vannlinjeareal?
Svar: Aw = 1176,14 m2b) Hva blir TPC?
Svar: TPC = 12,05 t/cmc) Hva blir skipets blokk-koeffisient?
Svar: CB = 0,84
1.1.5 Lastelinjer og dypgangsmerker

Definisjon av fribord er fra overkant av dekksplaten (dekkslinje) i bordet ved midtskipspantet og ned til overkant av lastevannlinjen. Denne er bestemt ut ifra krav til fartøystype, fartøyets lengde, styrke på romluker, høyde på bakken osv. og beregningene blir utført av et klasseselskap. Lastevannlinjen er den linjen som går horisontalt igjennom senter av sirkelen.
For bestemmelse av fribordet inndeles skipene i to klasser:
Type A-skip:
- gjelder for skip som frakter flytende stoffer i bulk (tankskip)
- slike skip skal ha tanker og små lukeåpninger
- fribordet kan reduseres
Type B-skip:
- alle andre skip som ikke er type A-skip
- store luker som er utsatt for overvann
- fribordet må økes
Oppgave 1. (med løsningsforslag)
En lekter med lengden 60 m, høyde(D) 3,5 m, bredde 14 m, kjølplate 10 mm, CB 1.00 og et ∆ 600 tonn.
Her bruker vi følgende regel: Annex 1 Regulation for determing LOAD LINE
Chapter III Freeboards
Regulation 28 Freeboard tables
# TABLE B
Freeboard Table for Type "B" Ships.


Her tar vi ut at skipet skal ha et freebord på 573 mm dersom skipet har en lengde på 60 meter.
# Regel 30 Correction of block Coefficient
Correction of block Coefficien
Faktor = (CB + 0.68)/1,36 = (1 +0,68)/1,36 = 1,2353
Korrigert fribord = 573 mm x 1,2353 = 707,82 mm ≈ 708 mm
# Regel 31 Correction for depth
Where D exceeds L/15 the freeboard shall be increased by
- (D - L/15) R millimetres
- L/15 = 60 m/15 = 4 > 3.5 meter
# Regel 31:
Regel 31
Sommer T (dypgående) = 3,5 meter - 0.01 meter (Kjølplaten) - 0,708 m = 2,782 m
Tropefribord = 2,782 m/48 = 0,05796 ≈ 0,058 m = 58 mm
Tropefribord = 708 mm - 58 mm = 650 mm
Vinterfribord = 2,782 m/48 ≈ 0,058 m = 58 mm
708 mm + 58 mm = 766 mm
WNA = Vinterfribord + 50 mm = 766 + 50 mm = 816 mm
Da blir sommer ∆ = 60 m x 15 m x 2,782 m x 1,025 t/m³ = 2566.4 tonn.
Innviklet
Dersom en skal finne fribord for et skip må en ta en del flere hensyn, slik som overbygningen, samt flyteevnen med skadestabilitet, høyden på lukene over dekk OSV. Dette blir litt innviklet da en skal ta hensyn til følgende regler, 27, 28, 29, 30, 31, 32, 37, 38 og 39.
Oppgave 2
Bruk regel 28, 30, 31 og 32 og finn og lag lastemerke for en lekter som laster flytende bulk (væske) med følgende mål.
- L = 122 m
- Bredde 22 m
- D = 8,6 m
- Kjølplate 10 mm
- CB ≈ 1.0
a) Hva blir fribordet? Og lag lastemerket til lekteren.
Svar: S- 1728,8 mm , W - 1585,8 mm, T -1,8718 mm, FW - 1557 mmb) Hva blir sommer ∆?
Svar: 18903.4 tonn
Se vedlagt regelverk nedenfor oppgaven:
Chapter III Freeboards
Regulation 28 Freeboard tables
TABLE B
Freeboard Table for Type "B" Ships.

Regel 30 Correction of block coefficient
Where the block coefficient (Cb) exceeds 0.68, the tabular freeboard specified in Regulation 28 as modified, if applicable, by Regulations 27(8), 27(10) and 29 shall be multiplied by the factor
- (Cb + 0.68)/1.36.
- Faktor = (CB + 0.68)/1,36
Regulation 31 Correction for depth
For ships constructed from 2000-02-03 to 2005-01-01, registered in states which are parties to the 88 Protocol. See also IMO-Vega Note
(1) Where D exceeds L/15 the freeboard shall be increased by
- (D - L/15) R millimetres,
where
- R is L/0.48 at lengths less than 120 metres and 250 at 120 metres length and above, or
Tropical freeboard
(3) The minimum freeboard in the Tropical Zone shall be the freeboard obtained by a deduction from the summer freeboard of one forty-eighth of the summer draught measured from the top of the keel to the centre of the ring of the load line mark.
(4) The freeboard in salt water, as calculated in accordance with paragraph (3), but without the correction for deck line, as provided by regulation 32, shall not be less than 50 mm. For ships having in position 1 hatchways with covers which do not comply with the requirements of regulation 16(1) through (5) or regulation 26, the freeboard shall be not less than 150 mm.
Winter freeboard
(5) The minimum freeboard in winter shall be the freeboard obtained by an addition to the summer freeboard of one forty-eighth of summer draught, measured from the top of the keel to the centre of the ring of the load line mark.
Winter North Atlantic freeboard
(6) The minimum freeboard for ships of not more than 100 m in length which enter any part of the North Atlantic defined in regulation 52 (Annex II) during the winter seasonal period shall be the winter freeboard plus 50 mm. For other ships, the winter North Atlantic freeboard shall be the winter freeboard.
Fresh water freeboard
(7) The minimum freeboard in fresh water of unit density shall be obtained by deducting from the minimum freeboard in salt water:
The minimum freeboard
∆/(40∙T) (cm)
where:
∆ is the displacement in salt water in tonnes at the summer load waterline; and T is the tonnes per centimetre immersion in salt water at the summer load waterline.
(8) Where the displacement at the summer load waterline cannot be certified, the deduction shall be one forty-eight of summer draught, measured from the top of the keel to the centre of the ring of the load line mark.
Oppgave 3. Dypgangsmerker på MI
Beregne de forskjellige dypgangene og fribordene på M/S" Mercandian Importer" og se at de stemmer overens med plansjen.
Skipet har følgende opplysninger om fribord (og dypganger) på sommermerket:
- d : 5,739 m Þ D = 4.110 t
- Fribord : 1,282 m TPC = 8,42 t/cm
a) Beregn fribord for tropesone, vinter, ferskvann og vinter Nord-Atlanteren med å bruke regel 31 for de forskjellige sonene.
Svar: T- 1.162 m, W - 1.402 m, F - 1.160 m, WNA - 1.452 mb) Hva er dypgående/lastelinje for de forskjellige sonene?
Svar: T-5,859 m, W-5,619 m, F - 5,861 m, WNA- 5,569 m
Oppgave 4. Dypgangsmerker for M/S Sidus
Beregne de forskjellige dypgangene og fribordene på M/S Sidus og se at de stemmer overens med plansjen. Finn skipets data for sommermerket og ta det fra der.
a) Beregn fribord for tropesone, vinter, ferskvann med å bruke regel 31 for de forskjellige sonene?
Svar: T - 3,111 m, W - 3,613 m, F - 3,103 mb) Hva er dypgående/lastelinje for de forskjellige sonene?
Svar: T - 12,301 m, W - 11,799 m, F - 12,309 m
1.1.6 Arealer og volumer (Simpsons formel)
Oppgave 1

Halvparten av et dekksplan har en form som vist på figuren under.
a) Beregn arealet av hele dekksplane. (Svar: 10,36 m²/20,72 m²)
b) Beregn tyngdepunktet i dekksplanet. Svar: 1,00 m
Oppgave 2

Lasterom har en form som vist på figuren under:
a) Beregn volumet av lasterommet.
Svar: 780 m³b) Finn tyngdepunktet av lasterommet.
Svar: 7.41 m
Oppgave 3
Et dekksplan som er 24 m langt er på tegningen delt i fire like store deler og har følgende halvbredder fra akterkant og forover: 6,0 - 5,4 - 4,6 - 3,3 - 1,8. Målene er i meter.
Beregn planets areal og tyngdepunktets avstand fra akterkant.
Svar: AW = 207,2 m2 & LCFAP =10,05 m
Oppgave 4
Et skip har et dypgående på d = 4,5 m et vannlinjeplan som er 60 m langt. Største bredden er 10,4 m. 
Følgende halvbredde er tatt ut med innbyrdes lik avstand regnet aktenfra og forover: 0,1 - 3,5 - 4,6 - 5,1 - 5,2 - 5,1 - 4,9 -4,3 - 0,1. Målene er i meter. ¤ ligger ved ordinat 4 (5,2 m).
a) Beregn vannlinjearealet ved dette dypgående og flotasjonssenterets avstand fra ¤.
Svar: Aw = 508 m2 & LCF 30,79 mb) Finn også Cw.
Svar: 0,81
Oppgave 5
Et lasterom på et skip er 15 m langt. Volum og tyngdepunktets beliggenhet fra App (LCG) skal beregnes. Rommets akterskott ligger 35 m fra App. Arealet av snittene er (fra akterkanten og forover): 61 - 58 - 53 - 46 - 38. Målene er i m².
Svar: 776,25 m3 & LCG 41,93 m
Oppgave 6
For et vannlinjeplan har en gitt følgende halvbredde: 0,0 - 3,7 - 4,3 - 4,5 - 4,3 - 3,5 og 0,0. Avstanden mellom ordinatene er 5. Alle mål i meter.
Beregn arealtreghetsmomentet IT og IL.
Svar: 1174 m4/11030 m4
Oppgave 7
For et skip med lengden 155 m og et dypgående på T = 5 m beregnet følgende spanteareal i m² regnet fra App: 4,2 - 22,6 - 50,6 - 83,3 - 106,1 - 113,7 - 107,6 - 81,4 - 44,0 - 29,1 - 17,4.
Beregn skipets ∇ til dette dypgående, og LCB.
Svar: 10 119,43 m3 & LCB 78,45 m
Oppgave 8
For et vannlinjeplan har en målt følgende halvordinater regnet aktenfra: 0,00 - 1,98 - 4,27 - 5,79 - 6,09 - 6,25- 5,79 - 2,59 - 1,72 - 0,15 - 0,00.
Lengden er 90 m.
a) Beregn arealet av vannlinjeplanet.
Svar:616.68 m²b) Beregn Cw.
Svar: 0.548c) Beregn flotasjonssenterets avstand fra App og fra ¤ (ordinat 5).
Svar:38,8 m/-6.2 md) Beregn TPC for dette dypgående.
Svar:6.32 t/cm
Oppgave 9
Et fartøy har ved et dypgående på 3,00 m, og et vannlinjeplan som er 48 m langt. Største bredde er 9,60 m.
- KG (VCG) er beregnet til 2,50 m
- KB ved d = 3,00 m er 1,80 m
- Blokk koeffisienten, CB = 0,680
Følgende halvbredder er tatt ut med innbyrdes lik avstand regnet aktenfra:
- 0,50 - 1,55 - 3,10 - 4,80 - 3,50 - 1,80 - 0.
Målene er i meter.
- ¤ ligger ved ordinat nr. 4.
a) Beregn vannlinjearealet (Aw), ved dette dypgående.
Svar: AW =246,93 m2b) Beregn flotasjonssenterets, CF avstand fra ¤.
Svar: LCF = 0,22 mc) Beregn CW for dette dypgående.
Svar: CW = 0,53d) Beregn TPC for dette dypgående for sjøvann med p = 1,028 t/m³.
Svar: 2,538 t/cme) Beregn skipets KM.
Svar: 2,88 mf) Hva er metasenterhøyden, GM?
GM = 0,38 m
1.1.7 Skipets hydrostatiske egenskaper
Forutsetningen for hydrostatiske beregninger er at skipet flyter rolig i stille farvann. De forskjellige hydrostatiske størrelser (deplasement, oppdrift senter, tonn per cm neddykking osv.) som danner grunnlag for beregninger som er basert på skipets form og størrelse. De endrer seg med skipets dypgang, trim og krengevinkel. De blir vanligvis beregnet ved hjelp av dataprogram og presentert i en tabell, eller et diagram (kurveblad).
Oppgave 1

Lekterens bredde er uforandret, lengdene varierer i vannlinjen. Følgende draft survey er blitt gjort på varierte dypgående med variert lengde. Lag hydrostatisk data for de gitte lengder. LCB og LCF befinner seg i nullkryss. Grunnet formen på lekteren «HB - 007» vil alltid Cw være 1,00.
HB - 007
- Lengde ved dref 0,55 m = 45.475 m, CB 1,00 (L.S)
- Lende ved dref 1,00 m = 48,115 m, CB 0,959
- Lengde ved dref 1,50 m = 49,845 m
- Lengde ved dref 2,00 m = 51,574 m
- Lengde ved dre" 2,50 m = 53,304 m, CB 0,918
- Lengde ved dref 2,80 m = 54,235 m (Maks last).
L.S er beregnet til 564 tonn og lett skips KG til 4,00 meter. For å finne dep, CB osv etter 0,55 meter. Interpoler mellom CB for 1 meter og CB for 2,5 meter, når en skal finne CB for 1,5 meter og 2 meter.
a) Finn følgende for hvert dypgående, ∆, TPC, KMT, LCB, LCF¤, MTC, Vol, KB, AWL, IT, IL, KML, CB & CW\
b) Lag KMT, TPC, Dep. og MTC kurve.
1.1.8 Skipsdynamikk
Skipsdynamisk - bevegelse/dynamikk. (Hydrodynamikk)
Skipets dynamiske egenskaper er påvirket av blant annet, skipets CB, vannlinje areal, rulleperiode (GM), formen på skroget, form på overbygning, propell type/størrelse, bautruster, ror, lengde, bredde, osv.
Maksimal praktisk teoretisk hastighet for deplasement-skip finnes ved å bruke følgende formel:
Maksimal praktisk teoretisk hastighet for deplasement-skip
$v = 1,4 \cdot \sqrt{L}$
v er fart i knop, 
L er lengde i fot
Eks: L = 100
Eks: L = 100 for maks teoretisk praktisk hastighet $v = 1,4 \cdot \sqrt{100}$ = 14 knop
Oppgave1
a) Hva er maks hastighet en kan oppnå på M/S Sidus?
b) Hva er maks hastighet en kan oppnå med M/T Millennium?
For å gjennomgå dette punktet ville en anbefale å bruke følgende bok: Fremføring av skip med navigasjonskontroll av Norvald Kjerstad og svar på følgende spørsmål fra Del I - Utrustning og manøvrering, skipets manøveregenskaper:
Oppgave 2
a) Hvilke krefter har vi direkte kontroll over, indirekte kontroll over og ikke kontroll over når det kommer til manøvrering?
b) Hvilke parameter har innflytelse på skipets manøverkarakteristikk?
c) Diskuter figur 1.9 til 1.12 hvilken innflytelse skipets lengde, bredde og CB har for manøveregenskapene til skipet.
Vis CB for varierte skip.
Typisk CB verdier for fullastet skip
| Ships Type | Sirka CB fullastet | Skipets Navn | CB | 
|---|---|---|---|
| ULCC | 0,85 | ||
| Supertanker | 0,825 | M/T Millennium | 0,8266 | 
| Oil tanker | 0,8 | ||
| Bulk carrier | 0,775 – 0,825 | M/S Linda | 0,765 | 
| General cargo ship | 0,7 | M/S Mercandian Importer | 0,758 | 
| Passenger liner | 0,575 – 0,625 | ||
| Container ship | 0,575 | M/S Sidus | 0,788 | 
| Coastal tug | 0,5 | ||
| Dykkerskip/service skip | 0,5 – 0,6 | Seaway Condor | 0,565 | 
| PSV | Normand Mermaid | 0,677 | 
Oppgave 3
Drøft fordelen og ulempen med høy CB.
1.1.9 Utstyr og tilbehør
Kraner
Kort om kraner på skip.
Roterende kraner kan deles inn i tre hovedkategorier:
- Konvensjonell type
- Lav type «Low Type»
- Tungløft krane
Konvensjonell type krane:

Denne type krane har førerhuset over løftebommen (Jiben).
Fordelen med en konvensjonell type krane kontra lav type krane er at lasten «belastninge» holder seg på en plass ved låring eller heving av løfte (M/S Mercandian Importer har en slik krane midtskips).
Typiske tall for en konvensjonell type er:
Typiske tall
Maksløftekapasitet: 16 - 60 tonn
Maks rekkevidde: 22 - 34 meter.
Førerhuset høyde over «sluing bearing»: 8 - 15 meter.
NB
NB: Sluing bearing er det roterende ledde på kranen, ofte lokalisert mellom selve kranen og fundamentet på kranen.
Disse kranene er ofte bruk på bulkskip og som slangekrane på tankskip.
Lav type «Low Type»:

Lav type, her sitter førerhuset under løftebommen (Jiben). Her vil tyngdepunktet på løftet flytte seg med hevingen eller senkning på løftbommen.
Typiske tall for en lav type krane er:
Typiske tall
Maksløftekapasitet: 10 - 150 tonn.
Maks rekkevidde: 12 - 35 meter.
Førerhuset høyde over «sluing bearing»: 5 meter.
Fordeler med lav type krane:
- Grunnet mindre restriksjoner på sikten er det lettere for en lav type kontra en konvensjonell type krane å laste konteinere eller annen last i høyden.
- Lav type krane er normalt mye lettere og har ett lavere tyngdepunkt enn konvensjonell type, dette vi gi skipet bedre stabilitet og mer lasteevne.
- Lav type hindrer utsikten fra broen mindre enn konvensjonell type.
Tungløft krane
Etter at laster som blir transportert med skip barer øker i vekt så må tungløft kranene også øke i løftekapasitet. Plattformen til Johan Sverdrup kom i mange deler, som blir løftet og satt sammen på hovedverftet eller ute på feltet. Noen av disse konstruksjonsdelene veier over 20 000 tonn.
Definisjonen på tungløft kraner er de som har kapasitet på 150 tonn eller mer, i følge Klaas Van Dokkum (Dokkum, 2000, s.36).
Tungløft kraner deles opp i to typer:
- konvensjonelle kraner
- mast kraner
Mast kranen er installert rundt en mast, masten er sveist til skipets struktur. Kranen er montert lavt på masten og slik at den kan rotere rundt masten. Ofte er vinsjen montert inne i masten langt nede i skipet for å bedre stabiliteten på skipet (M/S Mercandian Importer har en mast krane forut).
Konvensjonelle kraner løfter sjeldent mer enn 1 200 tonn, de dette blir for dyrt å konstruere med tanke på forsterking av skipet, anti krengning tanker med høy kapasitets pumper og prisen på slewing bearing (som er det roterende ledde som gjør at kranen kan rotere).
Med veldig tunge løft er det ikke unormalt med tandem løft, vs at det brukes to kraner for å løfte enheten. I noen tilfeller øker de bredden (vannlinjen) til skipet med å tilføre portable tanker på skipssiden (Skroget).
Gantry krane
Gantry krane er en krane som går på skinner og kan bevege seg forover og akterover på lastedekk. Det kan brukes forskjellige kraner på gantry kranen. Gantry krane deles inn i tre kategorier:
- Gantry krane med en roterende krane på toppen.
- Gantry krane med en flyttbar krane på toppen (kranen på toppen går på skinner tverrskips mens gantryen går på skinner langskips).
- Gantry krane med dobbel portal (tenk deg en traverskrane som laster lasten tverrskips, mens gantry kranen flytter lasten langskips). Det er en slik krane M/S Sidus har.

Det nærmest skipe på bilde ovenfor har Gantry Krane.
Tugger
Tugger vinsjer er normalt designet for å hjelpe til med å handtere eller flytte på laster. Hoved området er det maritime miljø. For og ta tunge løft vekk fra brukere.
Det finnes en mengde forskjellige design noen av de er:
- Hydraulisk
- Luft drevne
- Elektrisk
- Med og uten fjern styring
- Med og uten konstant tensjon
I PSV (Supply) fart, er de fleste fartøyene utrustet med tugger vinsj som ofte blir brukt til å sikre last med. En trer da lasten gjennom punkter i side-railen og setter tensjon på. Dette er en form for enkel og rask sjø sikring.
Ved kran operasjoner brukes tugger oftest til og ha kontroll på laster. Det legges da eksempelvis inn en konstant tensjon (som betyr at den drar med en forhands bestemt last på eksempel 3 tonn) du vil da ha flere punkt til å ha kontroll på løftet. Som gjør at løfte kroken holder lasten og tugger (avhenger av hvor mange du har) holder lasten typisk mot kran Pidestall (i horisontal retning).
Har du to tugger, kan du svinge etter hvert som du svinger rundt når du da sakker ut lasten som for eksempel ned i sjøen. Vil tugger følge etter med tensjon på 3 tonn som i dette tilfellet. Det er vanlig å senke lasten til en plass mellom 20 og 50 m dyp under havflaten for deretter å koble fra tugger, enten med hjelp av akustisk utløsende krok eller ROV.
Skal løftet om bord igjen så må en bruke ROV til og koble krok på.
- 
Tugger brukes også for og klare og posisjonere last med kran utenfor sving radiusen til kranen. Eller å svinge lasten for å slippe tag-line (styrings-line) og manual handling av tunge laster. 
- 
En kan justere tensjon på tugger etter behov. Men i løfte situasjon så vill du alltid ha auto tensjon på. For ikke å slite vaier eller eventuelt skade tugger vinsjen. Da løfte vinsjen ofte er mye sterkere en tugger vinsjen. Ved auto tensjon vil tugger automatisk spole ut når lasten blir større en den har satt til. Altså vis avstanden mellom last og tugger vinsj øker så vil tugger vinsj spole ut. 

Bildet er gitt av Kristian Økland, og viser planlagt rigging med tugger vaier fra kran på et subsea løft.

Bildet er gitt av Kristian Økland, og viser et eksempel på bruk av tugger vaier.

Bildet er gitt av Kristian Økland, og viser en typisk posisjon for en tugger-vinsj som er montert på en kran.
Tugger vinsjen kan ha en vinkel til ca 30-40° i hver retning.
På andre fartøy som eksempel fiskefartøy. Kan tugger brukes til å flytte på fiskebruk/kjetting og andre gjenstander.
På tau båter, AHTC og andre fartøy som handtere større laster å slep, brukes tugger vinsj som taueliner, kjettinger og utstyr som skall inn på dekk.
Anker/ankerkjetting, vinsjer og fortøynings vinsjer
Ankervinsjen med anke og kjetting er det greit å kunne følgende navn, anker, ankerklyss (Hawse pipe), kjetting rulle (Guide roller), kabelar, kjetting pipe, kjetting kasse, vinsj, kjetting stopper/lås, swivel, anker sjakkel, hvor mye er et lås, typer ankre, brems, anker vask og kenter sjakkel. Og hva de forskjellige enhetene gjør.
Når det kommer til fortøyningsvinsj er det greit å kunne følgende navn, vinsj, nokk, brems, girboks, pullert, konge (Guide roller) og trosse.

Bildet er gitt av Jan S. Kyrkjeeide, og viser ankerlås, med kjettingrulle og ankerklysset sett fra dekk.
Når kjettingen går ut fra ankerspillet/vinsjen går det via en kjettingrulle, denne er ofte kombinert med kjettinglås også kalt kjettingsaks. Videre går ankere gjennom ankerklysset ned til sjøen/vannet. I ankerklysset er det ofte kjettingvask, her er det dyser som spyler kjettingen når du hiver opp ankeret.

Bildet er gitt av Jan S. Kyrkjeeide, og viser ankervinsjen, denne vinsjen er kombinert med fortøyningsvins og har brestene på samme vinsj.
Kjettingen kommer opp via kjettingpipen fra kjettingkassen og går inn på kabelaret, som igjen fører til kjettingrullen og ut via ankerklysset. Kjettingkassen er hvor ankerkjettingen er lagret når den ikke er i bruk. Til venstre på vinsjen ser vi bremsen, du justere bremsen når du lar ankere gå. Bremsen regulerer farten ankere skal ha når det slippes ved ankring. Du setter også fast ankeret ved bruk av bremsen. Giret du ser mellom ankervinsjen og fortøyningsvinsjen, kan du velge om du skal bruke fortøyningsvinsjen eller ankervinsjen.

Bildet er gitt av Jan S. Kyrkjeeide, og viser fortøyningsvinsjen i baugen (bakken).
Til venstre på bilde ser vi nokken, nokken brukes til å hive stramt trosser som ikke står på vinsjen. Husk trossene bør alltid settes fast på en pullert.

Bildet er gitt av Jan S. Kyrkjeeide, og viser et patentanker.
Bilde ovenfor av ankeret viser et patentanker som er koblet sammen med swivel, svivelen gjør at kjettingen kan rotere, svivelen er ofte koblet til ankerkjettingen med en sjakkel. Den røde sjakkelen er en kenter sjakkel. Den kan demonteres/kobles fra dersom en må bytte kjetting eller anker, Eks: grunnet slitasje.

Bildet er gitt av Jan S. Kyrkjeeide, og viser hvordan en markerer tre lås.
Bilde ovenfor viser hvordan de normalt merker kjettingen til ankeret. Hver lås er merket med en kenter sjakkel. De hvite sjaklene på hver side av kenteren vise hvor mange sjakler en har ute (i vannet), disse pleier også å være merket med band, bly eller lignede. Dette er for å alltid vite hvor mye kjetting som er ute under ankring.
Pumper
Lossepumper tankskip
K 12, kapittel 8, lossepumper på tankskip. Under dette punktet får dere en kort innføring i lossepumper av typen Deep weel sentrifugalpumper.
a) Hvilken fordeler og ulemper er det med sentrifugalpumper?
Ballastpumper/ballast system
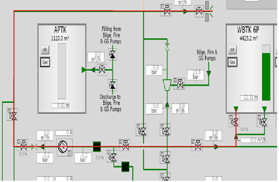
Ballastsystemet er normalt laget slikt at en kan kun kjøre pumpen en vei, så en må lupe om dersom en skal bytte fra å kjøre ballast inn til å kjøre ballast ut.
Ballast systemer i dag blir ofte laget med renseanlegg for ballasten, det er for å følge kravene i IMO's ballast konvensjon. Renseanlegget sørger for at uønskede partikler/dyr osv. ikke kommer fra en fauna til en annen fauna, sånn som stillehavsøsters og kongekrabbe som er noen av de uønskede artene en tror kan ha kommet med ballast vann til Norge.

Skal du losse ballast kan du enten losse med tyngdekraft «gravity», da er du avhengig at vannstanden i tankene du losser er høyere en dypgående, ellers må du losse ved bruk av ballast pumpe.
Røde strekene viser hvordan en losser ballast, her går vi via pumpe 2, på pumpen er det en pil som indikere retningen vannet blir pumpet.
Dersom en skal laste samme tank og ikke gå via rensesystemet «UV filteret», tar vi inn ballasten fra «sea chest» sjøkisten via pumpen og inn på tanken.

De fleste skip har en akterpeak- og en forepeaktank som brukes til trimming av skipet. Skip som har stort behov å kunne liste «Krenge» har også vingtanker (Heeling tanker). Disse tankene går ikke ned i dobbeltbunnen, de er kun i sidene på skipet. Dette er for å få en høyere tcg på ballast tanken slik at skipet krenger fortere. Kommer mer inn på tcg og heel tanker senere.

Dersom en skal få ballasttanken helt tom må en ejekte tanken. Når en tilfører vann til ejektoren via brannpumpen (den gule linjen) lager den ejektoren vakuum. Da vil vakuumet suge ballasttanken tom, dette er normal prosedyre for å tømme en ballasttank, etter den er ejektet, er det normalt å dippetanken for å sjekke at den er helt tom.
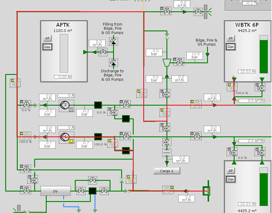
Under vises et komplett bilde av ballastsystemet. Hvor du har oversikt over trim og krengning øverst på bilde. Bildene er tatt fra lastesimulatoren til Kongsberg.


Bilde over viser heeling-tanker også kalt WT «Wing Tanks», disse blir brukt på skip som har behov for å liste, grunnet liten bredde gir de svært lite FS-mom (har liten betydning for effekten av fri væskeoverflate). De har en lang tcg som er avstanden fra senterlinjen «CL» til tyngdepunktet tverrskips i tanken. Den lange tcg'en sørger for at vi må laste/losse eller flytte mindre vekt for å oppnå ønsket krengning/list. Dette gjør at disse tankene er mye brukt på kontainerskip, kjemikalie, stykkgods og andre skip som er avhengig av å kunne liste fort under laste/losse operasjoner.

U-formet ballast tank, her er det en tank som går i hele skipets bredde, den vil normalt gi et enormt FS-mom til en har fullt opp til der dobbelthuden begynner. Fordelen med en slik tank er at en trenger kun en line og en ventil for å operere et sort kvantum med ballast.

Bilde over vise en babord og en styrbord ballasttank «L formet ballast tank». Disse er mye brukt, alle tankene på M/T Millennium er av denne typen utenom forepeak og akterpeak-tanken. Denne gir en middels høy FS-mom helt til du har fullt opp til der dobbelthuden begynner. Der dobbelthuden begynner går bredden ned og FS- mom blir betraktelig mindre.

Oppgave 1
Bildet er tatt fra M/S Linda plansjen side 6. Hva kan fordelen være med å dele opp ballasttankene slik som M/S Linda har gjort på bilde?
Inertgassanlegg
Oppgave 1
Bruk K 22, F2, M1, 1.2 tanklasting, punkt 2.4 inertgassanlegg.
Besvar følgende spørsmål.
a) Hva er inertgass?
b) Hvilke krav stilles til produksjon av inertgass?
c) Hva er jobben til scrubberen?
d) Hvor stort trykk kan vannlåsen motstå?
e) Hva er en non-return valve?
f) Hva er jobben til P/V breakeren?Bilde inert gass system

Bildet er tatt fra K-sim Cargo SCC - II
Kort forklaring av bilde, eksosen blir produsert i kjelen og går videre til scrubberen hvor den blir avkjølt og renset med vann fra scrubber SW pump. Den rensede eksosen blir nå sugd vider gjennom viften (Main IG fan) og ut til O² - analyseren. Når O² nivået er under regelverket (grenseverdiene du har satt), stenger den til funnel og sender inertgassen inn på dekks linene.
Bilde Inert gass Main Line

Inert gass Main Line
Når gassen kommer ut på dekk, skal den gjennom dekk Water seal (vannlås) vannlåsen virker på samme måte som på et toalett. Vannlåsen på toalettet hindrer dårlig lukt å komme inn på badet/toalettet. Mens dekk Water seal hindrer gass å komme inn til maskinrommet/inertgassrommet.
Ror og styremaskin
Ror

Bilde ovenfor er et schilling - ror
Roret er normalt sett 1,5% - 10% av skipssidens areal under vannlinjen (L x d). Det er roret som får skipet til å endre kurs/svinge. Ror typer er mange, men de mest brukte rortypene på skip er spade ror, flap rudder og mariner rudder.
Spade ror
Er det simpleste roret med tanke på konstruksjon, men også det billigste. For denne grunn har det et vid bruksområdet fra lystbåter opp til store tankskip.
The flap rudder (Flaps ror)
En av flaps ror typene er Becker ror.
Flap ror har et hengslet blad (Deler av roret er hengslet) i akterkant av roret. Den hengslede delen har opptil dobbelt så stor vinkel (eks: du turner ror 10°styrbord vil ror være 10°, den hengslede delen i akter på roret vil da være 20°). Dette vil gi fordel, dersom skipets rorvinkel er 45 vil flaps (hengslede delen) ha en maks vinkel på 90. Med denne visningen vil 40% av fremdriften være til den siden du har lagt roret, så med kombinasjon med bautruster gir dette svært gode manøvreringsegenskaper.
Fordeler og ulemper med flap ror:
Dersom samme størrelse som spade ror, gir det mye bedre manøvreringsegenskaper og en vil kunne bruke mindre ror utslag for å holde oss på kurs. Dette vil gi mindre tap av fart som igjen vil gi oss mindre bunkersforbruk.
Ulemper med flap ror, prisen og sårbarheten (flere bevegelige deler, noe som blir dyrere å vedlikeholde).
The Mariner Rudder
For det meste brukt på store skip. Rorets horn er integrert i skipet, noe som gjør roret mer robust. Med rorets horn menes den øvre delen aktenfor rudder stock.
Rorbladet er henger på rorstammen «Rudder stock».

Bildet over ser en at styremaskinen er koblet på rudder stock, rudder stock henger på roret.
Styremaskinen
Styremaskinen brukes når en endrer kurs. Styremaskinen er koblet til rudder stock, så når ordren blir gitt at skipet skal svinge, dreier styremaskinen på rudder stocken. Rudder stock er koblet til roret og får skipet til å endre kurs. SOLAS krav til styremaskin er at alle styremaskiner skal være utstyrt med to sett pumper med hver sin strømforsyning og to servo sett som forsyne de hydrauliske pumpene. Det er også krav til reaksjonstid på roret, fra 35° styrbord til 30° babord på 28 sekunder eller omvendt. Dersom en velger å bruke begge pumpene samtidig vil en få bedre reaksjonsevne på roret. Det er normalt å bruke begge pumpene når man har manual styring, to pumper gir bedre manøvreringsevne. Bedre manøvreringsevne er påkrevd i krevende farvann, eksempel inn og ut fra havn og under nedsatt sikt. Alle styremaskiner skal kunne opereres manuelt i et nødstilfelle, ved manual operasjon av styremaskinen settes det lavere krav til reaksjonstid.
Stabilisator
Stabilisatorer kan redusere rulling av skipet opptil 90%. Det er på en måte horisontale monterte ror som bruker hastigheten av vannet som passerer skipssiden til å redusere rulling. Vingene kan rotere, men ofte med en maks vinkel på 25°. Vinkelen stiller seg selv inn etter flow retningen, oppover eller nedover, dette kommer an på rullefarten og skipets fart. Dette er datastyrt, så det vil være en datamaskin som tar seg av innstillingene til stabilisatorfinnene. Slingrekjøl gjør mye av den samme jobben, men er ikke like effektivt, men en del billigere. Det er viktig å ta inn stabilisatorer før en legger til kai, her har det oppstått flere ulykker der skipsfører glemmer å ta disse inn før de legger til kai. Ofte går dette automatisk i dag, finnene trekker seg inn under en viss fart eller skipe vil avgi en alarm så en ikke glemmer å ta de inn.
Ventilasjon
Bruk K 12, Kapittel 7-ventilasjon av lasterom og besvar følgende spørsmål:
Oppgave 1
a) Hvordan virker et system med mekanisk ventilasjon?
b) Normalt setter vi viften som brukes til mekanisk ventilasjon høyt over dekk, hvorfor?
Bruk K 22, d1, f2 modul - 1.1 tørrlast punkt 8.7
Oppgave 2
a) Lag en tegning av mekanisk ventilasjon av et lasterom som har to dekk og forklar hvordan det virker.
b) Lag en tegning av kanalarrangement for lasteromsventilering og forklar hvordan det virker.
Lasteromsluker
Gå gjennom Lasteromsluker K 12, kapittel 10 bulkskip, bøyemoment og skjærkrefter. Her finner dere det grunnleggende om lasteromsluker. Spørsmål angående lasteromsluker kommer under punkt 6.4.8.
Lasteporter
Side laster
Side laster er en port i siden som løftes opp, ved inngangen er det en heis (side laster) der kan stykkgodslasten heises inn på dekket du ønsker å ha lasten. Da lasten er heiset opp til ønsket dekk, blir den plassert på riktig plass med gaffeltruck.
Fordeler med sideport med side laster:
- Side heisen gjør liten endring på skipets stabilitet.
- Går fort å laste.
- En del last kan losses/lastes selv om det er regn eller snø, da kun den lasten som losses eller lastes som blir utsatt for vann ved transport fra skipet til lagringshallen. De andre lastene er ikke påvirket av været.
Ulemper med sideport og sidelaster.
- Porten i siden reduserer skipets styrke langskips, her må det inn ekstra forsterkninger.
- Selve heisen gjør at en får litt mindre plass til last med tanke på volum.
- Heisen er ikke egnet for tunge laster.
- Maks størrelse på lastenen må avpasse størrelsen til porten.
Typisk data for sideport/laster
- Maks arbeidsvekt 8 - 20 tonn.
- Portens fart 20 - 40 meter per minutt.
Lasteramper
Lasteramper finnes normalt sett på RO-RO skip.
På RO-RO skip kjørs lasten om bord i skipet via skipets rampe, dette gjør at lasting og lossing går fort.
En av de store fordelene med å laste/losse via lasterampe er at en ikke trenger å være avhengig av fasilitetene for lasting og lossing fra landsiden. Åpning og lukking av rampene skjer hydraulisk det samme gelder for sikringene av rampene.
Disse rampen er ofte plasser i akterenden av skipet, de to mest bruket er «Straight Ramps» og «Quarter Ramps».
Straight ramp er rette ramper ofte i hekken eller baugen på skipet. Da er du avhengig av at du går med hekken/baugen inn til kaien eller har en kai som er L- formet så du får rampen i land. Dersom disse rampen er plassert i baugen er de normalt i kombinasjon med vanntett dør (denne vanntette døren (porten) kan/bør ikke være i kombinasjon med kollisjonsskottet). Det settes mye mer krav til å ha en rampe i baugen enn i akterkant, med tanke på konstruksjon, og låsesystem. Straight ramp finnes også i skipssiden, en del skip har ofte rampe akterut og en mindre rampe i siden. Dersom skip har ramp akterut er skipet avhengig av at kaien har lengde til dette, denne rampen vil forlenge skipet. Det er også krav til vanntett dør dersom en har rampen i akterkant av skipet (hekken). Skip som har rampen i siden har også krav til ekstra forsterkninger, vantetthet og låsesystem.
Straigt ramp betyr rett rampe.
Quarter Ramps
Er en rampe ofte brukt i hekken på skipet, disse har en vinkel 45°til styrbord eller babord. Ved disse rampene er du ikke like avhengig av at kaien er designet til Ro-Ro last. Da denne rampen vil gi en visning på 45 ° inn på kaien. Så lenge kaien er rett og lang nok kan du losse og laste skipet med en Quarter Ramp.
Ro-Ro skip har også mange innvendige ramper, så lasten kan kjøre opp og ned fra de forskjellige dekkene.
1.1.10 Skipskonstruksjon
Hovedkonstruksjon med hensyn til skipets konstruksjon
- En må legge forskjellige faktorer til grunn ved skipsbygging som for eksempel, fartsområde, størrelse, fart, lastetype, og om det er passasjerskip, spesialfartøy eller lasteskip osv. i henholdt til Ansgar Lund (Lund, 2000, s.23).
- Lastenes egenskap, flytende, fast eller pakket osv.
- Fartsområde (Farvannsbegrensninger, værforhold og havneforhold)
- Laste- og lossesystemer
- Fart og fremdriftsforhold
- Sjødyktighet (Stabilitet, skrogkonstruksjon osv.)
- Styrkekrav (Nasjonale og internasjonale regler)
- Spesielle sikkerhetskrav (Skipskontrollen)
- Måleregler og avgiftssystemer (Havneavgifter, transitt avgifter (Panama, Suez) og bemanningsforskrifter)
- Skipsbyggingsteknikk
Dobbeltbunn
Vanntette tverrskipskott se K 12, side 13. Skip blir i dag bygget med dobbeltbunn, dette øker sikkerheten ved grunnstøting, forsterker bunnkonstruksjonen og minsker sannsynligheten for forurensning.
Dobbeltbunntanken blir normalt brukt til ballast, ferskvannstanker og bunkerstanker.
Konvensjonelle lasteskip har dobbeltbunn en utstrekning fra hylseskottet akter til kollisjonsskottet som vil si at det både dekker lasterom og maskinrom.
Se konstruksjonselementer til bunnseksjon K 12, kapittel 1.
Tykkelse eller høyde på dobbeltbunn varierer fra skipstyper til skipstype, dersom en ser i MARPOL for oljetanker gjelder følgende regler: (Annex 1, regulation 19.2).
Distansen h er fra bunnen av lastetanken til kjølplaten.
Annex 1, regulation 19.2
$h = \frac{B}{15}\ \left( m \right)\text{or}$
$h = 2\ m,\ whichever\ is\ the\ lesser.$
The minimum value of h = 1,0 m.
Linjetegninger konstruksjonstegninger
Bruk k 12, kapittel 1.

Bildet hentet fra K 12, kapittel 1.
Se k 12, kapittel 1 for Linjetegning/konstruksjonstegning.
Konstruksjonselementer til bunnseksjon
Bruk k 12, kapittel 1 og besvar følgende spørsmål.
Oppgave 1
a) Hva er jobben til bunnstokken?
b) Hva benyttes bærere til?
c) Hva er jobben til spant?

Spant
Spant
Spant er profilen til skipet (Skjellete) avstanden mellom varierer ofte fra 500 til 800 mm i henhold til Ansgar Lund (Lund, 2000, s.25).
Spant null beregnes fra akter perpendikulær (Rorstammen på tradisjonelle skip). Spant forut for akter perpendikulær begynner med 1, mens spantene aktenfor akter per perpendikulær begynner med minus 1 (-1).
Neste figurene er tatt fra en bøyelaster med en lengde på 257 meter og en bredde på 44 meter.

Bildet som viser hekken av skipet, er det 13 spant på 10,4 meter. Dette gir oss en avstand på 0,8 meter mellom spantene. Spantene som er aktenfor AP vil være i minus.

Mellom spant 70 til 77 er det 28,7 meter, som gir oss 4,1 meter mellom spantene (rammer). Dette er for stor avstand til å ha spant, derfor bruker man rammer på større avstander. Rammer er forsterket av stivere og/eller spant. Her må det være langsgående spant mellom rammene. Rammene er mye større en spantene og tåler mer belastning.

Fra spant 111 - F.P (Spant 125,5) er det 11,60. Dette gir en avstand på 0,8 meter mellom spantene.
Avstanden mellom spant kan variere stort, avstanden og størrelsen på spantene er med på å avgjøre styrken på skroget. Dette er skipstype spesifikt samt område spesifikt. Dersom en skal gå i is-områder er det normalt å forsterke skroget ytterligere. Det vil si at det kan være kortere mellomrom mellom spantene.
Tverrskipspant er en fortsettelse av bunnstokkene og stiver opp skipssiden på samme måte som bunnstokkene stiver opp skipsbunnen. Spantene er festet til bunnstokkene med kne som forsterker konstruksjonene i henhold til A. Lund (Lund, 2000, s.25).
Avstivere (Spant)
De mest brukte formene på avstivere er Bulb (Holland profil), Angel (L-profil og T section (T-profil).

På tegninger er ofte Holland profil forkortete med HP, L-profil med L og T-profil med T.
Hudplater
Hudplatene blir sveist på spantene, det er normalt å nummerere platene alfabetisk fra A ved kjølplaten, se figur. Det hoppes ofte over I eller J, dette er for å minske sjansen for at disse platene byttes om. Alle platene blir laget etter mål, A1 begynner forut i skipet osv. Så dersom skipet har 120 spant kan A platen gå fra A1 til A120. Siden skipet snevrer inn forut og akterut må alle platen tilpasses. Det er egne tegninger for plateutforming når en skal bygge et skip.

Avstivning, skott, hud, bunn og lasterom (tank)
Hud, bunn, skott og lasterom blir stivet opp av profiler, der det er gunstig blir korrugerte plater benyttet. Eksempel på bruk av korrugerte plater er i lasterom på bulk, dette gjelder for fast bulk og flytende bulk. Se bilde av tverrsnitt av lasterom bulkskip med korrugerte plater i forkant av lasterommet. Fordelen med korrigerte skott (vertikale eller horisontale) er at det gjør jobben med rengjøring av lasterom mye lettere.
Dersom en ser på bilde under konstruksjonselement av bunnseksjon, ser vi navnet på avstivningene som brukes, spant, bunnstokk, stiver, midbærer, sidebærer, langsgående spant (Er også tverrgående spant) og slagbærer.
Som dere ser på tegningen, blir alt av stivere montert der de er minst i veien. Ser vi på figur Konstruksjonselementer til bunnseksjon, er alt av avstivning utenom de korrugerte platene montert i ballast tankene under og på sidene av lasterommet.
Bilde av en fiskebåt designet av Karmøy Skipsconsult AS
Med følgende data:

Profilbilde av båten:

Profilbilde av båten
Skipet sett forfra

Tegning av slingrekjølen:

Tegning av slingrekjølen
Forkortelser brukt på tegningene:
HP = Holland Profil.
PL = Plate.
ALU = Aluminium.
L = L-profil (Spant).
FB = Flatt bar (Flat jern).
RB - Round bar.
Tverrskips tegning av spant 10 (Frame 10)

Tverrskips tegning av spant 10 (Frame 10).
De konstruksjonene mellom tanktoppen og innsiden av kjølen kalles webplate.
Diskuter tegningen, konstruksjon og platetykkelse (kjøl, kontra hudplater). Bruk av flat bar og L-profil.
Langskips tegning av skipet:

Langskips tegning av skipet
Se at tegningen viser at L-profil går inn mot nullkryss. Det samme gjelder tverrskips, men da går de inn mot senterlinjen. Tverskipsspantene nede akterut er T - profiler.
Profil tegning:

Spanteriss:

Her er spantene delt opp i ½ (i baugen og akterskipet) dette gjør beregningene en del mer kompliserte når en skal simsonere for å finne vannlinjen, langskipsoppdriftsmoment, LCF osv., men gir oss et mer nøyaktig utgangspunkt for hydrostatiske tabellene som skal lages for skipet.

Bilde ovenfor er tatt fra en kjemikalietanker og viser horisontale skott mellom lastetankene.
Bilde av bulb, baug og kjøl

Bilde av bulb, baug og kjøl
Dersom en ser over bulben, ser en tydelig forsterkning i baugen med ekstra forsterkninger der skipet vil skjære sjøen, det er også satt inn et langskips spant der sjøen vil skjære baugen.
Bilde av kjøl, tanktoppen og styrbord skipsside

Kjølen festet til webframes
Webframes er festet til kjøl i nedre del og tanktoppen i øvre del, kjølen og tanktoppen vil stive av skipet i langskipsretning. Langskips er slingrekjølen festet til webframes som vil gi bedre avstivning. Slingrekjølen er festet til webframes med flatbars som vil gi avstivning i langskipsretning.
Webframe er stivet av i tverrskipsretning med påsveiset spant, i tillegg er de sveist til kjølen og tanktoppen.
Vertikalespant fra tanktoppen opp til dekk, av type angel avstiver som vil stive av skipet langskips og tverrskips, siden de har en vinkel.
Hovedoppgaven til spant (avstivere): Er å forhindre platene å forvrenge seg, samt mot knekking og buing som ville forekommet når skipet er utsatt for skjærkrefter, bøyemoment og lokale påkjenninger. De skal stive opp skipet i langskips- og tverrskipsretning.

Oppgave 2
Bruk K 12, kapittel 10 og sett på navn der pilene viser.
Kollisjonsskott

Kollisjonskottet skal være minst 5% av skipets lengde fra FP i henhold til A. Lund (Lund, 2000, s.29).
På tegningen av kollisjonskottet brukes kofferdammen FWD som kollisjonskott.
Se K 12, kapittel 1, vanntette tverrskipsskott.
Baugseksjon
Ofte består baugseksjonen av stevneplate i baugen, baugen består ofte av en ballasttank (Forepeak tanken) samt kjetting kasser (til styrbord og babord ankerkjetting). Dekkene er bygget opp med stringerdekk (skjærganger). Dersom ballasttanken er stor av volum (bredde) settes det ofte inn slingreskott for å begrense fri væskeoverflate. I akterkant av baugseksjonen er kollisjonsskottet.

Ser man på styrbord og babord side i ballasttankene ser vi tydelig stringerdekkene. Første stringer telles fra toppen og går nedover. Ofte er ikke stringerdekkene helt sammenføyde med lastetanken, ofte bare på endene langskips og inne mot hudplatene, dette lager et lite mellomrom mellom skotte til lastetanken og stringerdekket. Dette er for at skipssiden lever litt mer enn skotte mellom lastetanken og ballasttank (sidebæreren).
Hylseskott & kofferdam akterut

Her ser vi hylseskotte som går på spant nummer 20, hylseskotte skal være vanntett opp til første vanntette dekk over vannlinjen, i henhold til A. Lund (Lund, 2000, s.30). Et maskinrom skal være avgrenset i begge ender med et vanntett skott, bilde over er det hylseskotte i akterkant og kofferdammen i forkant.
Spring og bjelkebukt
Se K 12, kapittel 1, spring og bjelkebukt.
Arrangementtegninger
Se K 12, kapittel 8, tankarrangement
Tegningen inneholder ofte navn på skipet, byggeverft, byggenummer, byggeår, klasseselskap, klassebetegnelse, registreringsnummer, kjenningsbokstaver, hoveddimensjonene på skipet, spesifikasjoner (motor, last, fart osv), kapasitet på lasterom/tanker, lasteskala, fribord og fribords merke, spantnummer, spantavstand, tonnasje, laste- og losseinnretninger, dekksutrustning, lugarer, innredningsdetaljer samt redningsutstyr.
Klassetegninger
Disse tegningene viser de viktigste skrogforbindelsene og dimensjoner. Tegningene må bli sendt til klasseselskapet for godkjenning.
Mest brukte og viktigste tegningene er:
- Midtskipsseksjonen, tegningen viser karakteristisk tverrskipsseksjon med dimensjoner.
- Profiltegning, tegningen viser langskipssnitt av skipet og plan av de forskjellige dekkene og tanktoppen med material dimensjoner.
- Platetegning, viser de ulike platene med mål og plassering.
- Forskip- og akterskipstegning viser forskipet og akterskipet med forsterkninger.
- Skottegninger med materialdimensjon på de ulike skotta om bord i skipet.
- Konstruksjonstegning for overbygninger, ror, akterstevne osv av skipet.
Oppgave 3
a) Hva bør en ta hensyn til når det skal bygges et skip?
b) Hva er funksjonen til dobbeltbunnen?
c) Her er et utsnitt av en olje/kjemikalietanker hvor dobbeltbunnens høyde er 2210 mm, skipets bredde er 32,20 meter.
Bruk regelverket og se om høyden på dobbeltbunnen stemmer overens med det regelverket forlanger.

e) Hva vil det si at linjetegningen er i profil? Hvilken informasjon kan en slik tegning gi oss?
f) Dersom du har en tegning med spanteriss, hvilken informasjon kan den tegningen gi deg?
g) Hva viser en tegning av vannlinjeplan deg?
h) Hva er jobben til bunnstokken?
i) Hvor teller vi spantene fra?
j) Hvorfor varierer avstanden mellom spantene?
k) Hvordan nummereres hudplatene tverrskips og langskips?
l) Hva er korrugerte skott?
m) Hvor er det normalt å ha korrugerte skott som avstivningen på et skip?
n) Hva er et hylseskott?
o) Hvordan skal maskinrommet være avgrenset?
p) Hva består ofte baugseksjonen av?
q) Hvilke krav er det til plassering av kollisjonsskott forut.
r) Hva er spring og bjelkebukt?
s) Gå inn på arrangement tegningen i K 12 og se hvor mange av punktene under arrangementtegninger du finner igjen på tegningen.
t) Kan du nevne de viktigste klassetegningene?
Oppgave 4
Oppgaven er hentet fra skipsteknikk eksamen 2021 for maskinister
a) Skissen under viser konstruksjonsdetaljer for et bulkskip. Gi navn til de ulike delene og gjør rede for formålet og bruk av de enkelte konstruksjonsdelene.

b) Bunnkonstruksjonen på et skip må ha stor styrke, gjør rede for og nevn bunnkonstruksjonsdelene som gir langskipsstyrke og de som gir tverrskipsstyrke.
IACA Common structural Rules
Finner IACA Common structural Rules på følgende internettadresse.
https://www.iacs.org.uk/
Klikk publikasjoner/felles strukturelle regler/CSR for bulkskip og oljetankere 
1.1.11 Skott, vanntett oppdeling og vær- og vanntette dører
Definisjoner hentet fra forskrift om bygging av skip.
Værtett» betyr at vann ikke vil trenge inn i skipet uansett vær og sjø.
«Vanntett» betyr å ha dimensjoner og arrangementer som er i stand til å hindre lekkasje i enhver retning ved den trykkhøyden som sannsynligvis vil forekomme i intakt eller skadet tilstand. I skadet tilstand skal trykkhøyden i verst tenkelige tilfelle anses å være i likevekt, herunder mellomliggende fyllingstrinn.
«Konstruksjonstrykk» betyr det hydrostatiske trykket som hver konstruksjon eller arrangement som antas å være vanntett i beregningene av intakt og skadet stabilitet, er utformet for å tåle.
Oppgave 1
Gå inn på følgende regelverk «Forskrift om bygging av skip» og besvar følgende spørsmål:
Regel 12. Skarpskott og maskinromskott, akseltunneler osv.
a) Hvor mange vanntette oppdelinger skal et lasteskip ha, og hvor skal de være plassert?
b) Hvor høyt skal kollisjonsskotte gå opp på passasjerskip og på lasteskip?
c) Tegn langskipsbildet av et skip og sett på de kollisjonssikre skottene.
Det er brukt vanntette dører, mellom de vanntette skottene, eksempel i maskinrom. Vanntette dører kan bli kontrollert lokalt (manuelt og med hydrolikk) og fra skipets bro. Kontrollpanelet på broen viser om døren er lukket eller åpen. Dørene er designet til å tåle trykk opp til «margin line» (det øverste vanntette skottet).
Værtette dører betyr at de er vanntette dersom lukket skikkelig, men ikke vanntett dersom du er under vann.
1.1.12 For og akterskipet
Akterskip
Akterskipet på tradisjonelle skip består ofte av ror, propell, propellhylse, akterpeak tanken, styremaskin, stores-rom, ferskvannstank, nødtauing, vanntett skott i forkant av akterpeak tanken, dette skotte blir også kalt hylseskottet. Propellen er festet på akslingen som går gjennom akterpeak i en hylse. Derfor kalles akter kollisjonsskott hylseskottet, hylseskottet er det på tegningen under som ligger på fram 20.

* med tradisjonelle skip menes ror og propell akterut.
Forskipet/baugseksjon
Utformingen på forskipet har stor betydning hvordan skipet skjærer gjennom sjøen, i henhold til hvirvelmotstand og bølgemotstand. Skip som bygges med bulb, kan bulben neste oppheve baugbølgen. Effekten virker best dersom skipets dypgang er konstant, variere dypgangen varierer bulben effekt i henhold til Sjøfartens ABC (Aagaard, Kølle og Meyer, 2003, s106). Skip som er designet til å bryte isen kan ikke bygges med bulb, da disse skal gli oppå isen for så å knuse den. Isbrytere er ekstra forsterket i baugen, dette kan være tykkere plater, kortere avstand mellom spantene og høyere bunnstokker enn i tradisjonelle skip. Under bakken i baugseksjonen er det ofte stores-rom, ballasttank (forepeak tanken), kjetting kasser, baug-truster rom og aktenfor baug truster rommet finner en kollisjonsskottet.

Forut kollisjonskott går der forepeak-tanken slutter akterut, bautruster tunnelen går gjennom forepeak-tanken. Over forepeak-tanken er det oftest stores-rom. Baugtruster rommet går mellom forepeak-tanken og kollisjonsskottet forut. Kjetting kassen er til oppsamling av kjetting fra ankeret, det er som regel en babord kjetting kasse og en styrbord kjetting kasse.
1.1.13 Ror og propeller
Oppgave 1
Krav til ror fra punkt 1.5 i Fremføring av skip med navigasjonskontroll av Norvald Kjerstad
a) Hva har arealet av roret å si for effekten?
b) Hva har formen til roret å si for effekten?
c) Hvor stort skal et ror være, eller normalt være i praksis?
d) Hva kan vi alternativt gjøre for å øke ror-effekten uten å øke arealet?
e) Hva er kravet til styremaskin?
f) Når oppnår man størst effekt av roret med tanke på skrogets form og plassering i forhold til propell?
Oppgave 2
Ror-teori fra punkt 1.5 i Fremføring av skip med navigasjonskontroll av Norvald Kjerstad
Teori bak rorkrefter, samt gjennomgang av forskjellige rortyper.
a) I skissen som vises på figur 1.30 ser dere vannstrømmen treffe roret. Verdien L står for Løft. Hvordan vil dere kort forklare hva løft er? Er det her gitt styrbord eller babord ror fra oss i styrehuset?
b) Hva tenker dere verdien D - drag vil oppstå som følge av? Hvordan påvirker det skipets hastighet?
c) Vil det være annet enn roret som gir drag, og hvordan vil det påvirke ROT (rate of turn)?
d) Hvordan vil vinden kunne påvirke en dreiesirkel?
e) Det perfekte ror er designet for å gi maksimalt løft med minimum drag, løftet blir da avhengig av?
f) Hvilket fenomen gjør at de fleste ror ikke går lenger i borde enn 35 grader? Hva kommer dette fenomenet av?
g) Hva ville et fullstendig balansert ror vært og hvorfor er ingen ror i realiteten ikke helt balansert (selv om vi kaller de for balansert)?
h) Hva vil normalt betraktes som et (tilstrekkelig) balansert ror og hva innebærer dette?
i) Hvordan defineres et spaderor og hva er fordelen med dette?
j) Høyløftror gir større løft (mer ror kraft), hvordan da? Hva med stalling?
k) Hvor mange prosent sidekraft mer gir becker ror enn konvensjonelt ror?
l) Beskriv Scilling Monovec-ror unike egenskaper (hva gjør det unikt):
m) Når kan vi aktivere et ror til å gi større rorvinkel, for eksempel 70 grader? Hvorfor?
n) Hva er det spesielle med et Voith Scheider ror?
o) Magnus effekten: Hva er det som gir en roterende-sylinder (jernstang) et løft?
Oppgave 3
Propell teori, fra punkt 1.6 (del 1) i Fremføring av skip med navigasjonskontroll av Norvald Kjerstad
a) Hva menes med propellens stigning (pitch)?
b) På hvilke propeller kan stigningen reguleres?
c) Hvordan forklares/defineres dreieretningen til propellen?
d) Hvordan beskrives diameteren?
e) Stigningen: Hvordan tilpasses den variable stigningen?
f) Propellens effektivitet: Hvordan utrykkes dette og hva gir høy propelleffektivitet?
g) Hva kommer den sanne slippen av?
h) Hva må vi kjenne for å kunne beregne skipets hastighet?
Begrepene slipp, lett propell, tung propell og MCR
Ved bestemt skip kan vi si at motorens dreiemoment er hovedsakelig bestemt av propellens stigning og diameter til propellen, hvor mye skipet er nedlastet og hvor polert skroget er. Strøm, vind, bølger har også en virkning på motorens dreiemoment.
En tung propell er en propell som opptar større dreiemoment enn det motoren er dimensjonert for. Om propellkurven ligger over (MCR) motorkurven betyr det at propellen gir et større dreiemoment enn motoren er dimensjonert for.
En lett propell med fullt turtall er effekten på akslingen mindre enn motorens effekt ved full belastning (MCR). Det vil si at en lett propell gir motoren mindre belastning, som igjen vil gi skipet lavere hastighet.
MCR (Motorens effekt ved full belastning «Maximum Continous Rating») er en motorkurve som tilsvarer den teoretiske propellerkurven til skipet, ifølge A. Lund (Lund, 2000, s.113-114).

Med tung propell er enten propelldiameteren eller stigningen for stor, eller begge deler.
Med lett propell er enten propelldiameteren eller stigningen for liten, eller begge deler.
Slipp
Dersom en propell hadde beveget seg gjennom sjøen uten slipp, ville hastigheten vært lik stigningen på propellen multiplisert med rotasjonsfrekvensen. Dette kaller vi teoretisk hastighet.
Tilsynelatende slipp som stort sett ligger mellom 10 - 15% og finnes ved bruk av følgende formel:
Tilsynelatende slipp
$\text{Tilsynelatende slipp} = \frac{Vt - Vr}{\text{Vt}}$ = (Vt er teoretisk hastighet og Vr er propellens hastighet i forhold til sjøen).
Dersom skipet gjør 16 knop med 330 omdreininger i minuttet og en propellstigning på 1,6 m får vi følgende regnestykker.
16 knop med 330 omdreininger
Propellens rotasjonsfrekvens i omdreininger per sekund: $n = \frac{330\ rpm}{60\ s/min} = 5,5$ s
Teoretisk hastighet: (Vt = s x n) Vt = 1,6 m x 5, 5 s-1 = 8.8 m/s
Skipets hastighet $\text{Vr} = \frac{\frac{\text{nm}}{h}\text{ x}\frac{m}{\text{nm}}}{3600\ s/h}$ =$\frac{16\ \left( \text{nm}/h \right)x\ 1852\ (\frac{m}{nm})}{3600\ s/h}$ = 8,231 m/s
Tilsynelatende slipp = $\frac{Vt - Vr}{\text{Vt}}$ x 100% = $\frac{8.8\ m/s\ - \ 8.231\ m/s}{8,8\ m/s}$ x 100% = 6,47%
Tilsynelatende slippen er på 6,47%
Uten hensyn til motstand er stigning hvor langt et propellblad beveger seg i fremdriftsretning
Stigning på en propell, er den aksielle bevegelsen skruen får når den dreies en omdreining ifølge A. Lund (Lund, 2000, s.109-112).
Oppgave 4
a) Forklar hva som menes med utrykkene tung eller lett propell?
b) Et fartøy gjør en fart på 14,4 knop og turtallet på propellen er 320 rpm med en stigning på propellen som tilsvarer 1,6 meter. Hvor stor blir tilsynelatende slipp?
1.1.14 Propellere, effekt og slipp
Har blitt gjennomgått i punkt 1.1.13.
1.1.15 Ror og ror-krefter
Har blitt gjennomgått i punkt 1.1.13.
1.1.16 Belastninger på̊ skipet, stress skrogutforming, struktur
Lokale belastninger på skipet.
Painting stress:
Disse forekommer i forskipet under pitching, da den konstante endring i vanntrykket med at bauen går inn og ut av bølgende. Painting stress er et resultat av hydrodynamisk trykk.
For å redusere denne effekten brukes ekstra avstivere i form av tverrskips «beams» spant og stringere mot skipets skrog. Det samme gjøres ofte ved akterskipet.
Pounding:
Når pitching blir så stor at hele baugen kommer over vann, kalles dette ofte pounding eller slamming. Skip med flatt skrog ved forskip (tankskip og bulkskip) er mest utsatt for skade, disse blir ofte forsterket med tykkere hud og flere «beams» spant /kortere mellomrom mellom spantene.
Vibrasjonstress:
Vibrasjonsstress utløses ofte av vibrasjon fra hovedmotor, propellrotasjon eller bølge innvirkning.
Vibrasjon kan føre til utmattelse av stålet.
Belastning ved dokking:
Disse kreftene virker vertikalt på kjølen og på side blokkene, side blokkene er satt i dokk for å holde skipet rett å ta av litt kraft. Men kjølen alene skal kunne holde kraften skipet er utsatt for ved dokking.
Resterende vil bli gjennomgått i punkt 1.1.19.
1.1.17 Korrosjon og forebygging av dette
Korrosjon
Korrosjon kan vi tenke oss er nedbrytningen av et materiell, korrosjon forekommer i mange forskjellige former. Hvilken form er avhengig av materiellet og omgivelsen? Korrosjon er et resultat av enten en kjemisk eller en elektrokjemisk reaksjon mellom metallet eller stoffene i miljøet rundt.
Kjemisk korrosjon (i luft)
Forekommer p.g.a oksidasjon grunnet oksygen i luften, men forekommer også av andre elementer som for eksempel gasser, væsker og elementer. Oksidasjon er en kjemisk reaksjon mellom to stoffer.
Elektrokjemisk korrosjon (i vann/elektrolytt)
Er når det er fukt/ konduktiv væske (elektrolytt) til stede (som leder) og to ulike metaller får kontakt/er i kontakt med hverandre dannes elektrokjemisk korrosjon.
Forekommer
Stål er laget slikt at det ikke bare består av stål, stål er ikke helt ensartet. Det kan inneholde deler av edle og ikke edle metaller/partikler. Disse metallene/partiklene vil bli en katode, men grunnmaterialet vil bli en anode. De svakeste metallene/eller minst edle vil alltid bli anoden og ofre seg for det edleste metallet. Ser vi på stålet vi snakker om som ett skip er det viktig å montere offer anoder, disse anodene er normalt av sink eller aluminium.
Forskjellige typer korrosjon:
- Alminnelig korrosjon
- Selektiv korrosjon
- Spaltekorrosjon
- Interkrystall korrosjon
- Punktkorrosjon (Pittings/gropkorrosjon)
- Korrosjonsutmatting
- Spenningskorrosjon
- Galvanisk korrosjon
Alminnelig korrosjon
Korrosjon som kommer av vær og vind.
Selektiv korrosjon
Oppstår i et stykke metall som består av forskjellige legeringer, hvor den ene legeringer blir offeranode og du sitter igjen med et porøst stykke metall.
Spaltekorrosjon
Kan føre til kraftig korrosjonsangrep, det er når en væske trenges inn i en spalte i metallet.
Interkrystall korrosjon
Er korrosjon som trenger inn i stålet. Kan komme av at en varmer opp stålet, og egenskapen til stålet endrer seg.
Punktkorrosjon
Er korrosjon som angriper et punkt på en stålflate. Ofte forekommer dette hyppig på rustfritt stål dersom metallet har blitt utsatt for klorioner som finnes i sjøvann. Dette er en stor utfordring på kjemikalietankere der tankene blir spylt med sjøvann. Meget viktig at tankene blir fersket rett etter spyling.
Korrosjonsutmatting
Er forårsaket av en kombinasjon av dynamisk påkjenning eller vibrasjon sammen med korrosjon. Dette kan forårsake bruddskader og/eller havari.
Spenningskorrosjon
Kan være skruer som er brukt til å føye sammen to stykker metall, spenningskorrosjon kan forekomme når skruer er forspent i et korrosivt miljø. Nesten alle legeringer er sårbare for denne type korrosjon i et eller annet miljø.
Galvanisk korrosjon
Forekommer når metaller med forskjellig spenningspotensial kommer i kontakt med hverandre (må være en elektrolytt til stede). Metaller med ulike spenningspotensial går ikke godt sammen, da vil det metallet som er mest uedelt bli offer anode. Se liste over metaller med spenningspotensial. Like metaller går godt sammen.
Liste Metaller:
| Metall | Spenning | 
|---|---|
| Gull | 1,36 | 
| Sølv | 0,8 | 
| Kobber | 0,34 | 
| Hydrogen | 0 | 
| Nikkel | -0,23 | 
| Jern | -0,44 | 
| Krom | -0,55 | 
| Sink | -0,76 | 
| Mangan | -1,18 | 
| Aluminium | -1,33 | 
| Magnesium | -1,55 | 
Katodisk beskyttelse med anode
Dersom en monterer et uedelt metal på skipets skrog som sink eller aluminium vil disse bli offeranoder da de fleste skip er laget av stål (som inneholder blant annet jern, karbon). Det svakest metallet vil bli enn offer anode og ofre seg for at skipet ikke skal ruste. Dette blir som regel brukt i kombinasjon med maling av skroget.
Katodisk beskyttelse med påført spenning
Ved å påføre spenning vi får en regulerbar likestrøms kilde. Der den positive polen blir koblet til en utenforliggende anode i vannet og den negative polen blir koblet til metallet som skal beskyttes. Den negative polen blir da katoden. De tilførte negative elektrodene på skroget (metalloverflaten) trekker til seg positive hydrogenioner fra vannet, slik at det blir utviklet hydrogengass. Dette vil beskytte metallet mot korrosjon, ifølge A. Lund (Lund, 2000, s.171).
Forebygging av korrosjon
Handler om katodisk beskyttelse, metall overtrekk, oksidbelegg og maling prinsippet er enkelt, det handler om å legge et belegg for å isolere metallet fra elektrolytiske væsker (væsker som kan lede strøm). Noen deler av et skip er et malingsbelegg tilstrekkelig for å beskytte stålet, men visse plasser på skroget bruker en ofte kombinasjon av malingsbelegg og katodisk beskyttelse.
Med oksidbelegg menes at metallet oksiderer og lager sin egen beskyttelse hinne, veldig lett å se på metaller som kobber og aluminium. Kobberne blir grønn når den oksidere og har laget sin egen beskyttelse mot videre korrosjon.
Metallovertrekk blir brukt en del på stål, dette foregår på flere metoder. Ofte blir stålet dyppet i et sink bad. Fordelen med dette er at selve stålet vil få en hinne med sink. Stålet er edlere enn sink som vil sørge for at sinken vil virke som en offeranode. Selv om det påføres riper i belegget vil ikke stålet korrodere så lenge det er sink i nærheten, i henholdt til A. Lund (Lund, 2000, s.170).
Beskyttelse av skroget i vann mot korrosjon og begroing
Katodisk beskyttelse kan gi en fullstendig korrosjonsbeskyttelse til de deler av skroget som er i vann. Men siden skipets dypgående varierer, og en må beskytte mot groe er en avhengig av maling. For å få best beskyttelse må en bruke en kombinasjon av maling og katodisk beskyttelse.
Maling
For å få best mulig resultat ved maling er det visse ting en bør kunne. Maling håndboken til JOTUN er et meget godt utgangspunkt. Under maling har jeg valgt å bruke maling håndboken til JOTUN (JOTUN,1994) som utgangspunkt.
Forbehandling er en av de viktigst enkeltfaktorene for malingens levealder. Med forbehandling menes fjerning av rust, fett, salt, glødeskall, smus og løs maling.
Testing har vist at med blåserensing (sandblåsing) holder malingen sirka 3 ganger lengre enn ved nålepikke i kombinasjon med stålbørste. Ved det første strøket er det viktig å bruke pensel eller høytrykksprøyte for at malingen skal komme inn i alle porene. Fukt og malearbeid går aldri bra sammen, planlegg malearbeidet slik at det kan utføres når det er tørt, mindre fukt desto bedre. Bruk et hygrometer dersom mulig, for å finne fuktinnholdet i luften
Dersom en skal male flere strøk er det anbefalt å bruke fargeforskjeller, dersom en skal male 3 strøk med primer (Grunning) for å oppnå rett tykkelse på malingen, kan en kombinere grå-rød og grå primer.
Tips til forbehandling før rustfjerning eller overmaling
- Fersk godt av, ikke spar på vannet.
- Dersom olje/hydrokarboner må området vaskes ekstra nøye med passende såpe som løser opp hydrokarboner.
- Fjerning av løs rust (nålepikke, hammer, skrap eller lignende)
- Blåsing (sandblåsing) eller roterende børste/slipeskive, velg grov slipeskive/børste så du ikke polerer stålet, da vil ikke malingen henge på stålet. Bytt slipeskive ofte for å han den grovest mulig i strukturen, ellers vil den polere stålet.
- Slip ned malingskantene.
- Kan flekkes med shop primer, sink eller lignede.
- Fersking av området for å fjerne alle forurensninger før maling.
- Blås området tørt dersom mulig. (tørr og ren overflate)
- Påfør malingen.
Maling tykkelse
Eks: 4 strøk maling, 3 strøk primer (rusthindrer) og 1 strøk toppcoat.
Ved høytrykk sprøyte bruker en filmtykkelsesmåler for å kontrollere tykkelsen.
Det er den totale filmtykkelsen som teller. På konstruksjon/skrog som er eksponert i et aggressivt miljø (Eks. dekket på en kjemikalietanker) eller hardt klima bør tykkelsen være mellom 250 til 300 mikrometer for å gi tilfredsstillende beskyttelse.
Dersom en sjekker opp for datablad (MSDS for følgende maling/primer) Jotamastic 87 anbefaler de en tykkelse på 2 x 200 µm. Dersom en ser i boken sjøfartens ABC, side 179 står det at dersom en påfører maling med rulle eller pensel vil tykkelsen ligge mellom 30- 50 µm. Dette vil si at dersom en skal male i henholdt til datablader til Jotun, må du male mellom 8 til 13 strøk med primer for å oppnå rett tykkelse på malingen. Min erfaring er at dersom en sandblåser bruker enn 3-4 strøk primer, men dersom en har pikke og slipe 5 - 6 strøk primer.
Oppgave 1
Hvor tykk kan vi beregne å måle malingen etter 4 strøk med pensel?
Hvor tykt kan vi beregne å måle malingen etter 6 strøk med rulle?
Malingstyper
Vi kan enkelt klassifisere malingen inn i tre hovedgrupper basert på tørking-/herding mekanismen som er tørking ved oksidering, fysisk tørking og kjemisk herding (to-komponent maling).
Oksyderende malinger:
I kontakt med oksygen, som man finner i luft, vil det oppstå en kjemisk reaksjon som binder oljemolekylene sammen. Eksempel på oksyderende malinger er: Oljemaling, alkydmalinger, epoxymalinger og uretan olje/alkydmalinger.
Fysisktørrende maling:
Dette er en meget enkel metode, malingen består av en del løsemidler. Løsemidlene gjør malingen flytene, når malingen er blitt påført vil løsemidlene evaporere, og danne en sterk maling-film uten bruk av en kjemisk reaksjon. Fordelen med bruken av denne type maling er at vi får en hard maling, dersom en maler over gammel maling av samme type vil løsemidlene trenge inn i den gamle malingen og de vil bli homogene. At den vil bli homogen vil gi oss en sterkere maling, samt jevnere overganger, siden ny og gammel maling (første og andre strøk) vil flyte sammen.
Kjemiskherdende to-komponent malinger
Malingen leveres i to spann, komponent A (maling) og komponent B (herder). Når komponentene blandes sammen, begynner de å reagere med hverandre og vil begynne bindingsprosessen i maling-filmen. Her er det viktig at malingen blir godt blandet og at blandingsforholdet stemmer. Fordeler med to-komponent maling, meget motstandsdyktig mot slitasje, kjemikalier, UV-stråling og den er løsemiddelfri. Ulemper med to-komponent maling, siden den ikke består av løsemidler er den nesten umulig å løse opp, så den må skrapes, blåses eller slipes vekk. Dersom to-komponent malingen skal overmales, kan det være nødvendig å rue overflaten på den gamle malingen for å få malingen til å henge på.
Renhetsgrad
Ved sandblåsing, maling og annen overflatebehandling brukes en ISO-standard for renhetsgrad for stålet. Bildene som er under punktet renhetsgrad, som illustrerer renhetsgraden og rustgraden er ikke etter en standard, disse er bedømt av meg til å være sirka etter standarden.
Rustgradene
Utgangspunktet for forbehandlingsnorm på ståloverflate er at det er fire forskjellige rustgrader A, B, C og D.
A: Overflaten er dekket av fastsittende glødeskall og ellers lite eller ingen rust.

B: Overflate som er begynt å ruste og glødeskallet har begynt å skalle av.

C: Overflate hvor glødeskallet har rustet bort eller er lett å skrape av, hvor det ikke forekomme synlige groptæringer i stor utstrekning.

D: Hvor det har dannet seg synlige groptæringer i stor utstrekning lett synlig for øye som ser. Glødeskallet har rustet bort.
 N
N
Gradene er basert på hvor lenge etter arbeidet du behandler stålet med rustbeskytter (maling) der grad A er rett etter, mens grad D er sirka 3 år etter.
Nøyaktighet med sandblåsing
Kodene under er forutsatt at overflaten har blitt vasket fri for olje, fett, salt ol. og at den kraftigste/tykkeste rusten fjernes først med rustbanking.
Sa 0: Ingen behandling.

Sa 1: Munnstykket føres raskt over overflaten på en slik måte at det løs rust og glødeskall gå vekk, med andre ord lett blåsing.

Sa 2: Nesten alt av glødeskall, fremmedpartikler fjernes med nøyaktig blåsing. Etter blåsing støvsuges overflaten eller blåses med trykk luft. Overflaten skal nå ha en gråaktig farge.

Sa 2 ½: Alt av glødeskall, fremmedpartikler fjernes med meget nøyaktig blåsing. Det skal kun fremstå som en svak toning mellom fargene eller renner. Etter blåsing støvsuges overflaten eller blåses med trykk luft. Overflaten skal nå ha en mer gråaktig farge.

Sa 3: Alt av glødeskall, rust og fremmedpartikler skal være fjernet med sandblåsing. Etter blåsing støvsuges overflaten eller blåses med trykkluft. Overflaten skal nå ha en jevn gråoverflate med ingen antydning med rust eller forurensninger.

Nøyaktighetsgrad ved skraping og stålbørsting/sliping
Kodene under er forutsatt at overflaten har blitt vasket fri for olje, fett, salt ol. og at den kraftigste/tykkeste rusten fjernes først med rustbanking samme som forbehandling før sandblåsing.
St 2: Skraping, stålbørste/maskinbørste og maskinsliping skal gjøres nøye. Løst glødeskall, fremmede partikler og rust skal fjernes. Overflaten gjøres ren med trykkluft eller støvsuger. Overflaten etter behandling skal ha en svak metallglans.

St 3: Samme som St 2, men bare mer nøye (ta vekk mer rust enn på st 2). Overflaten skal ha en tydelig metallglans.

Luftfuktighet og temperatur
Fukt og maling
Fukt og maling går aldri bra sammen, ikke begynn med forarbeid dersom stor fare for mye fukt.
I databladene til Jotun finner du veiledning angående påføring av maling med hensyn til fukt og temperatur. Noen eksempler på kommentarer:
Ståltemperatur bør være minimum 3°C over duggpunkt, målt i umiddelbar nærhet til stålet.
Underlagets temperatur bør være minimum 10°C, samt minimum 3°C over luftens duggpunkt. Temperaturen og den relative fukten måles i nærheten av underlaget.
Hvordan vi måler relativ fukt skal vi går dypere inn på når vi begynner med lasteromsventilering.
Oppgave 2
a) Hva er korrosjon?
b) Nevn de du mener er mest utbredde typer korrosjon på et skipsdekk?
c) Hva er katodisk beskyttelse?
d) Hvordan kan vi forebygge korrosjon?
e) Hvorfor er forbehandling før maling så viktig?
f) Nevn noen tips til forbehandling før maling.
g) Hva kan vi bruke for å måle maling tykkelsen?
h) Hvor tykt maler vi normalt med pensel og rulle?
i) Fortell litt om de tre hovedtyper maling?
j) Hva menes med renhetsgrad?
k) Dersom du skal lage en verksted-spek (verkstedsjobb) om rustfjerning på hoveddekket, hvorfor er renhetsgrad og maling tykkelse så viktig å ha med?
l) Hvilken renhetsgrad kan vi forvente oss med nålepikke og slipemaskin?
m) Hvilken renhetsgrad får vi dersom en sandblåser nøye?
n) Hva må til for å utføre overflatebehandling og rustbeskyttelse på best mulig måte, fra et rustent område til et ferdig produkt (A - Å)?
1.1.18 Skipsmotstand og brennoljeforbruk (kort innføring i motstandskomponenter)
K 12. Kapittel 1 Motstand på skipet
Oppgave 1
a) Hva er koblingen mellom CB og skipsmotstand?
b) Nevn noen faktorer som avgjør skipsmotstand.
c) Hva kan de finn ut av om de tar en slepe test av en skipsmodell?
d) Hvilke tre motstander deles den totale motstanden opp i?
e) Etter hvilke prosedyrer foregår testing av modellskip?
f) Hva bruker en Reynolds tall til, når en skal designe et skrog?
g) Hvilke fordeler kan en bulbbaug gi oss i form av motstand?
h) Hvilken del av skipet er utsatt for luftmotstand?
i) Hva menes med ruhetsmotstand?

Friksjonsmotstanden er høy etter 2 år i kalt opplag.
Skipsmotstand hentet fra Ansgar Lund (Lund, 2000, s.25).
Friksjonsmotstand er 50 - 90% (Består av våte overflater, hastighet og ru overflate/grodd overflate)
Slingrekjøl 1-3% motstand søkning.
Ror fra 0 - 10% motstand søkning.
Luftmotstand 2 - 3% motstand søkning.
Ru overflate kan gi stor økning i bunkersforbruk.
Med rett bulb for rett skrog kan en få redusert motstand med opptil 20%.
1.1.19 Forståelse av bøyemoment og skjærekrefter (enkel innføring, ingen beregning)
Skip blir utsatt for to typer belastning, som er statisk belastning og dynamisk belastning.
Statisk belastning kommer fra differansen mellom vekt og oppdrift. Ser vi for oss en lekter med hvert andre rom fulle og annet hvert rom tomme vil vi få en stor differanse mellom oppdrift og vekt. Dette vil gi tydelige endring i SF (Skjærkraft). Og ut ifra arealet på SF finner vi BM (Bøyemoment).

- LS: 900 tonn
- Lpp: 75 meter
Alle lasterom er like store rom 1 begynner forut. Snittene er FP forut, A,B,C,D og Ap akter ut.
Beregning av belastning pr. seksjon og pr. meter



Beregning av skjærkrefter
AP = 0 tonn
QD = 13.33 t/m x 15 m = 200 tonn
QC = 200 tm + (-20 t/m x 15 m) = - 100 tonn
QB = - 100 tm + 13.33 t/m x 15 m = 100 tonn
QA = 100 tonn + (- 20 t/m x 15m) = - 200 tonn
FP = - 200 tonn + 13.33 t/m x 15 m = 0 tonn
Beregning av Bøyemoment Moment
FP = MFP = 0 tm
Moment i A: MA = ½ x 15 m x (-200 tonn) = - 1500 tm
Moment i X: MX = - 1500 tm + ½ x 10 m (-200 tonn) = - 2500 tm
Moment i B: MB = - 2500 tm + ½ x 5 m (100 tonn) = - 2250 tm
Moment i X1: MX1 = - 2250 tm + ½ x 7,5 m x (100 tonn) = - 1875 tm
Moment i C: MC = - 1875 tm + ½ x 7,5 m x (100 tonn) = -2250 tm
Moment i X2: MX2 = 2250 tm + ½ x 5 m (100 tonn) = - 2500 tm
Moment i MD = - 2500 tm + ½ x 10 m x (200 tonn) = - 1500 tm
Moment I AP: MAP = 0 tm
Eksempel på et skjema som tar med seg belastning pr/m, SF og BM.

Etter å ha funnet belastning pr/meter finner vi SF, ved hjelp av SF (Arealet til venstre for snittet) forteller det oss hvor store bøyemomentet blir. For eksempel skal vi finne momentet på QB må vi ta arealet til MX minus arealet fra Mx til QB.
Dynamisk belastning kommer av skipets bevegelse, vind og bølger.
Et skip blir hovedsakelig utsatt for tre statiske belastningstyper: Bøyemoment, skjærkrefter og torsjonskrefter (vridningsmoment).
BM (Bøyemoment): Kommer av at skipet bøyer, enten i form av hogg eller sagg. Når skip kommer ut fra skippsveftet har det ofte hogg. Dette kommer av at maskinen tynger ned aktenfor og ankeret med kjettingen tynger ned forut. Når du laster skipet vil det oppstå hogg dersom du laster mer forut og akterut en på midten. Dersom du laster mye på midten og mindre i endene vil det oppstå sagg.
BM i form av hogging og sagging oppstår også når du går i bølger. Har du en bølgedal på midten vil det oppstå sagg og har du bølgedaler i enden vil det oppstå hogg.
SF (Skjærkraft): Det er ikke BM uten SF. SF kommer av ulik fordeling mellom oppdrift og vekt. Så dersom det oppstår SF vil det oppstå BM.
Vridningsmoment (Er tverrskips SF): Kan oppstå i form av lasting, men er ikke så normalt på bulkskip i form av lasting, dette grunnet at de har et rom som er i senter av skipets skrog. Men på for eksempel en kjemikalietanker der du kan ha fire tanker i bredden og skipet er lastet ujevnt (babord og styrbord tanker) med en last som har en høy egenvekt (Eks: på 2 t/m³) vil de oppstå vridningsmoment. Vridningsmoment kan også forekomme i stor grad dersom en går skrått mot bølgende. Skip med store lukkeåpninger, eksempel kontainerskip er mer utsatte for skade på konstruksjonen på grunn av vridningsmoment.
Når du operere en lastecomputer skal du vite at den har to innstillinger på SF og BM. Instillingen/valgene er seagoing limits og harbour limits. Harbour limits kan du bruke i havn, den tar ikke høyde for at skipet utsettes for dynamiske belastninger på samme måte som seagoing limits.
Videre i 1.1.19 skal vi se og drøfte SF og BM diagrammer.
Oppgave 1

Se på diagrammet 1.1.19.1, skipet er helt tomt, som vil være det samme som når det kom ut av skipsverftet. Her kan du se på SF og finne ut hvor skipet skrog blir rektangulært, ser man på SF så er grenseverdien på topp mellom spant 56 til 105. Her er skipet på sitt tykkeste og er nesten helt kasseformet.
a) Stemmer det overens med teorien at skipet har hogg?
b) Hvorfor er BM størst på spant 77 - 78?
c) Hvor mange prosent av tillat BM har skipet på spant 77-78?
Oppgave 2

På M/S Sidus er verdiene i diagrammet minus oppover og pluss nedover, det betyr at dersom du skal finne ut hva rom som har last er det lettes å begynne akterut. Her ser vi at rom 10, 8, 6, 4, 2 går SF oppover som betyr at disse er lastet. Dersom den hadde indikert større avvik mellom rommene hadde det vært større differanse mellom oppdrift og vekt, noe som ville tydet på at lasten hadde hatt en tyngre egenvekt. Dersom en ikke ser at skipet har minus aksen oppover og begynner forut, så ville en trudd at skipet er lastet i rom 1, 3, 5, 7 og 9.
Oppgave 3

a) Hvordan er skipet lastet?
b) Hvordan tror du egenvekten på lasten er kontra oppgave 1.1.19.2
Oppgave 4
Skipet under er M/S Linda, skipet har minus akse nedover. Drøft kondisjonen i henholdt til SF, BM, hogg og sagg. Og hvor dere kunne tatt inn ballast for å bedre kondisjonen.



(Oppgaven/bilde lastekondisjon (delvis lastet) med SF og BM, er tatt fra eksamens sett 3, FTM02H - Maskinoffiser ledelsesnivå, 2018).
Oppgave 5
Her er et uttak fra lastesimulatoren, vi ser at skipet har negativ akse nedover, noe som betyr av vi bør begynne forut når vi skal lese av SF. Skipet har inne mye last.
a) Har skipet hogg eller sagg?
b) Hvorfor endre grenseverdiene seg fra Seagoing til Harbour condition?
c) Kan du ut ifra SF finne ut hvor skipet snevrer inn forut og akterut (Bruk seagoing limits)?
Seagoing Limits

Harbour Limits



Oppgave 6
Teori spørsmål angående SF og BM.
a) Hvordan oppstår skjærkrefter?
b) Hvordan oppstår bøyemoment?
c) Hva er vridningsmoment på et skip?
d) Hvordan kan et skip få vridningsmoment?
e) Hva er forskjellen på Seagoing limits og Harbour limits når det kommer til BM og SF?
f) Hvorfor er BM størst nå SF skjærer nullaksen?
g) Hva er statisk belastning og dynamisk belastning?
1.1.20 Vedlikehold av skipet, SFI konto system, vedlikeholdssystem, vedlikeholds-styring og vedlikeholds-strategier.
Vedlikehold av skipet (Bruk K 08, kapittel 5)
Oppgave 1
a) Hva er systematisk vedlikehold?
b) Hvilke to hovedgrupper er vedlikehold delt inn i?
c) Hva kommer de uforutsette eller de ekstraordinære vedlikeholde av?
d) Hva deles det planlagte vedlikeholde inn i?
e) Det er periodisk vedlikehold og tilstandsstyrt vedlikehold, hva er forskjellen på disse?
f) Hva bør en ta hensyn til før en velger korrektivt eller forebyggende vedlikehold?
SFI konto system
Har brukt Marfag, skipsmaskineri, kapittel 7 for å finne informasjon angående SFI konto systemer.
Kort fortalt brukes SFI konto system til alt fra planlegging (Vedlikehold, innkjøp og verksted) til beholdning av reservedeler.
Den første siffer gruppen består i alt av en tre sifferskode, men følgende betydning.
SFI konto systemer
Første siffer – hovedgruppe
Andre siffer – system
Tredje siffer – SUB - system
Oversikt over hovedgrupper og grupper
| Hovedgrupper | |||
| 0:…....... | 0 | ||
| 1: Skipet generelt | 1 | ||
| 2: Skrog | 2 | ||
| 3: Utstyr for last | 3 | ||
| 4: Skipsutstyr | 4 | ||
| 5: Utstyr for besetning og passasjerer | 5 | ||
| 6: Maskin - hovrdkomponenter | 6 | ||
| 7: Systemer for maskin-hovedkomponenter | 7 | ||
| 8: Skipssystemer | 8 | ||
| 9: …............ | 9 | ||
| Stikkordregister | S | ||
Dersom du skal finne ut om du har nye wire til roterende lastekranen om bord, må du inne på vedlikeholdsprogrammet (T - Master eller STAR IPS). Skal du gå inn på hovedgruppe 3 (Utstyr for last).
Gruppesystemets inndeling i hovedgrupper og grupper
| Hovedgrupper | ||||
| 0 | 1: Skipet generelt | 2: Skrog | 3: Utstyr for last | 4: Skipsutstyr | 
| Grupper | ||||
| 0 | 10: Spes., kalk.,modellforsøk, tegning, bestilling, instruksjonsmatr. Og instr.kurser. | 20: Skrgmaterialer. Generelle skrogarbeider | 30: Luker og porter | 40: Manøvrerings maskineri og -utstyr | 
| 1 | 11: Forsikringer, gebyrer og generelle utgifter. Representasjon. | 21: Akterskipet | 31: Utstyr for dekkslast og romlast | 41: Navigasjons- og søkeutstyr | 
| 2 | 12: Generelle arbeider og -modeller | 22: Maskinområdet | 32: Spesielt utstyr for lasthåndtering | 42: Kommunikasjons utstyr | 
| 3 | 13: Provisorisk opprigging i byggetiden | 23: Lastområdet | 33: Dekkskraner m/rigg etc. for last | 43: Forankringsutstyr. Fortøyningsutstyr. Slepeutstyr. | 
| 4 | 14: Beddings- arbeider, avløp/-sjøsetting og dokksetting | 24: Forskipet | 34: Master og bomposter m/bommer, rigg og vinsjer, for last. | 44: Rep., vedl.h.- og rengj. Innredn. I lagre/verkstr. Skilter. Spes. Fundam. | 
| 5 | 15: Kontroll, målinger, prøver og prøveturer | 25: Dekkshus og overbygninger | 35: Laste-/lossesystem for flytende last (L/L -System) | 45 Løfte- og transportutstyr for maskin komponenter | 
| 6 | 16: Garanti- og utbedrings-arbeid. | 26: Skrog- utrustning | 36: Fryse-, kjøle- og varmesystem for last | 46: Fangst-, fiske- og foredlingsutstyr | 
| 7 | 17 | 27: Materialbeskyttelse utvendig | 37: Gass-/ventilasjonssystem for lasterom/-tank | 47: Bestykning. Våpen og våpenmottiltak | 
| 8 | 18 | 28: Materialbeskyttelse innvendig | 38: Hjelpesystemer og -utstyr for last | 48: Spesialutstyr | 
| 9 | 19: Forbruksartikler som ikke kan posteres direkte. | 29: Div. skrog-arbeider. (Ikke standard) | 39 | 49 | 
Følger vi kolonnen utstyr for last til vi finner Krane «Dekks Krane m/rigg etc. for last 33.
Hovedgruppe 3 – utstyr for last
| Grupper | ||||
| 30: Luker og porter | 31: Utstyr for dekkslast og romlast | 32: Spesielt utstyr for lasthandtering | 33: Dekkskraner med rigg etc. for last | 34: Master og bomposter m/bommer, rigg og vinsjer, for last. | 
| Undergrupper | ||||
| 300 | 310 | 320 | 330 | 340 | 
| 301: Lukedeksler for last m/utstyrr på utv. dekk | 311: Dekk- og plattformer løse- for last. Ramper | 321: Lastheiser | 331: Roterende kraner med kransøyle etc. | 341: Mast og bomposter | 
| 302: Lukedeksler for last m/utstyr på innv. Dekk | 312: Tanker løse-, for last | 322: Rullebaner og rulletransportører. Dreieskiver | 332: Roterende kraner med kransøyle etc. | 342: Bommer og bomkrykker | 
| 303: Luker for lastetanker | 313: Skott løse-, for last kornfødere etc. | 323: Løpekraner i lasterom | 333: Kjørbare traverskraner med skinner etc. | 343: Rigg, stående | 
| 304: Luker, mindre-, kornluker. Mannlokk | 314: Garnering og trallverk i lasterom. | 324: Bulldozer, gravemaskiner. Traller, trucker etc. | 334: Øvrige kraner for last, med utstyr | 344: Rigg, løpende | 
| 305: Baugport | 315: Dekkslastestøtter. Romlastestøtter. Binger, hyllere, reoler etc. | 325: Skrue-transportører. Transportbånd. | 335. | 345: Løftevinsjer | 
| 306: Hekkport | 316: Beskytt. Kapsler. Skjermer. Luketelt og presenninger | 326: Pneumatisk anlegg for massegodshåntering | 336. | 346: Manøvrerings vinsjer for bommer. | 
| 307: Sideporter | 317: Kontainere. Paller etc. | 327: Gripe- og løfteutstyr til kraner og master/bommer for last. | 337. | 347: Felleanlegg for lastvinsjer | 
| 308: Skottporter mellom lastrom | 318. | 328. | 338. | 348. | 
| 309: Felles hyd. Olje- system for luker, porter etc. | 319. | 329. | 339. | 349. | 
Gå inn på dekkskraner med rigg ETC under hovedgruppe 3 - utstyr for last. Der finner vi roterende krane på 331 og 332, har vi med eller uten skinner om bord? Når du skal finne ny wire til kranen med kransøyle finner du den under konto 331.XXX. i vedlikeholdsprogrammet.
Jobbintervalene på kranen som du finner i vedlikeholdsprogrammet om bord er også delt opp etter SFI, så dersom det er månedlig smørejobb på kanen ligger jobben under 331.XXX.
Dersom du skal budsjettere med ny motor til kranene må de settes inn i budsjettet, som også er delt opp etter SFI systemet.
Oppgave 2
a) Du er overstyrmann på M/T Millennium og skal overhale lastepumpene på verksted, hvilken konto skal utgiftene settes på?
b) Det skal tas ut et filter av stokken, som ble byttet på inertgassanlegget. Under hvilken konto finner du dette filteret?
c) Elektrikeren vil du skal lage en månedlig jobb på tankradarene, da det har vært mye feilmeldinger under lasting og lossing. Hvilken konto skal de ligge under?
Hovedgrupper 3 - utstyr for last
| Grupper | ||||
| 35: Laste-/lossesystem for fyltende last | 36: Fryse-, kjøle og varmesystem for last | 37: Gass-/ventilasjonssystem for lasterom/-tanker | 38: Hjelpesystemer og utstyr for last | 39:.. | 
| Undergrupper | ||||
| 350:.. | 360:,,, | 370:.. | 380:.. | 390:…. | 
| 351: L/L -pumper | 361: Isolasjon og kledning ac lasterom/-tanker | 371: Ventilasjons systemer for fryse/kjølerom for last. | 381: Feile-, overvåknings og manøverutstyr for lastesystemer | 391:… | 
| 352: L/L - systemer dekksopplegg | 362: Fryse-/kjølesystem for tørrlast | 372: Lukket, mekanisk ventilasjonssystem for lasterom | 382: Tankrensesystem og -utstyr | 392:… | 
| 353: L/L -systeme pumperom opplegg | 363: Direkte kjølesystem for flytende last | 373: Åpent ventilasjonssystem for lasterom | 383: Løfteutstyr for lasteslanger | 393:.. | 
| 354: L/L - system tankopplegg | 364: Kaskadekjøle system for flytende last | 374: Ventilasjon-/gassfriingsystem for tanker. | 384: Separat kjølevannssystem for lasteutstyr | 394:.. | 
| 355: L/L-Systemer for LPG, LNG etc. i gassform | 365: Indirekte kjøle-/varmesystem for last (Lastolje oppvarming etc.) | 375: Avblåsningssystem fra sikkerhetsventiler (fra trykk-/vakummventil.) | 385: Isolasjonstørke system for lasterom/-tanker | 395:.. | 
| 356: Etterlensesystem, separat. | 366:… | 376: Nøytralgasssystem med kondisjoneringsanlegg | 386: Utstyr for tilsetting for dosering av konserverings midler, luktstoff, inhibitorer, sprit etc. | 396:… | 
| 357:.. | 367:.. | 377: Brenngassystem med kondisjonerings anlegg | 387: Spesiell konstuksjon for lasting/lossing over hekk/baug. | 397:.. | 
| 358:.. | 368:.. | 378:.. | 388:.. | 398:.. | 
| 359:.. | 369:.. | 379:.. | 389:.. | 399:.. | 
Gruppesystemets inndeling i hovedgrupper og grupper
| Hovedgrupper | ||||
| 5: Utstyr for besetning og passasjerer | 6: Maskinhoved komponenter | 7: Systemer for maskinhoved komponenter | 8: Skipssystemer | 9:.. | 
| Grupper | ||||
| 50: Rednings- og verneutstyr. Legeutstyr | 60: Dieselmotorer for fremdrift | 70: Brennoljesystmer | 80: Ballast- og lensessystemer. Drensystem utenom innredningen. | 90:.. | 
| 51: Isolasjon, lettskott, panel, dører, lysventiler, vinduer og skylight. | 61: Dampfremdriftsmaskineri | 71: Smøreoljesystem | 81: Brann- og livbåtalarm. Brannslukkingssytemer, spylevannsystem. | 91:.. | 
| 52: Innvendig dekksbelegg, trapper, leidere, rekkverk etc. | 62: Fremdriftsmaskineri, annet. | 72: Kjølesystem | 82: Luft- og peilesystem fra tank til dekk. | 92:.. | 
| 53: Utvendige dekksbelegg trapper, leidere etc. Gangbro og dekksutstyr | 63: Transmisjoner og bæreplan | 73: Trykkluftsystem (Start-, arbeids,- og instrumentforsyningssystem) | 83: Spesielle felles hydr. Oljesystem | 93:.. | 
| 54: Møbler, inventer og underholdnings utstyr. | 64: Kjere, damp- og gassgeneratorer | 74: Avgass- og luftinnsugningssystem | 84: Sentral varmeoverførings systemer m/kjemisk væsker | 94:.. | 
| 55: Bysse- og penteriutst. Proviantanl. Stryrke- og tørkeutstyr. Vaskeri | 65: Motoraggregater for hoved-el. Kraftproduksjon. | 75: Damp-, kondensat- og matevannsystem. | 85:.. | 95:.. | 
| 56: Lufte- og transportutstyr for besetningen, passasjer og proviant. Landgangsutstyr. Helikopterplatform. | 66: Agregater (andre) og generatorer for hoved- og nød-el.kraft- produksjon. | 76: Destillasjons og spevannssystem. | 86:.. | 96:.. | 
| 57: Ventilasjons-, klima- og oppvarmingsanlegg | 67: Reaktoranlegg | 77:.. | 87:.. | 97:.. | 
| 58: Sanitærsystem med avløp. Drensystem for innredningen. | 68:.. | 78:.. | 88: Elektrisk fellesanlegg | 98:.. | 
| 59: Forbeholdes passasjerskip | 69:.. | 79: Automasjons system for maskinanlegget | 89: Elektrisk fordelingssystem | 99:.. | 
Oppgave 3
a) Ved neste verkstedsopphold skal brannalarm-/livbåtalarmsystemet oppdateres, hvilken konto skal denne jobben inn på?
b) Det skal byttes manometer på nødbrannpumpen, under hvilken konto finner du reservedeler til pumpen.
c) Du jobber på en kjemikalietanker og skal bestille deler til trykk-/vakumventilen på lastetankene (P/V valve) under hvilken konto finner du delene?
Hovedgrupper 8 - Skipssystemer
| Grupper | ||||
| 80: Ballast- og lensesystemer. Drensystem utenom innredningen. | 81: Brann- og livbåtalarm. Brannslokking systemer, spylevannsystem | 82: Lufte- og peilesystem fra tanker til dekk. | 83: Spesielle felles hydr. Oljesystem. | 84:Sentr. Varmeoverf. System med kjemiskvæske | 
| Undergrupper | ||||
| 800:.. | 810:.. | 820:.. | 830:.. | 840:.. | 
| 801: Ballastsystem. Fast ballast | 811: Brannmeldeanlegg. Brann- og livbåtalarm | 821: Lufte- og peilesystem fra tank til dekk | 831: Spesiella felles hydrolikk oljesystem. | 841:.. | 
| 802: Varmerør i ballasttanker | 812:.. | 822:.. | 832:.. | 842:.. | 
| 803:.. | 813: Brann-/spylevannssystem. Nødbrannpumpe. General service pump. | 823:.. | 833:.. | 843:.. | 
| 804: Drensystem utenom innredningen. | 814:.. | 824:.. | 834:.. | 844:.. | 
| 805:.. | 815: Brannslukkingssystem med CO² | 825:.. | 835:.. | 845:.. | 
| 806:.. | 816: Brannslukkingssystem m/skum. | 826:.. | 836:.. | 846:.. | 
| 807:.. | 817: Brannslukkingssystem/damp. | 827:.. | 837:.. | 847:.. | 
| 808:.. | 818: Brannslukkingssystem m/pulver | 828:.. | 828:.. | 848:.. | 
| 809:.. | 819:.. | 829:.. | 839:.. | 849:.. | 
Vedlikeholdssystem
Eksempel på vedlikeholdssystemer er Amos, Star IPS eller TM -master. Alle disse programmene er bygget opp på SFI systemet.
Vedlikeholdsstyring (Bruk K 08, kapittel 5)
Ofte styrt av programmene nevnt ovenfor i vedlikeholdssystemer.
Bruk kapittel 5.3 og besvar følgende spørsmål.
Oppgave 4
a) Hva menes med «Plan Maintenance Modu»l i TM - master?
b) Hvilke funksjonaliteter har TM-Master?
Vedlikeholds-strategier
Kan eksempel være anbefaling fra produsent/leverandør av enhetene, dersom det legges inn en ny komponent, legges det inn vedlikeholdesintervallene som er anbefalt fra leverandøren. F.eks., dersom det blir installert en ny kompressor til friskluft apparatene ombord. Den har intervall på 100 timer eller 12 måneder ved oljeskift og filterbytte. Er det normalt å legge inn den nye kompressoren i vedlikeholdsprogrammet, med et intervall på 1 - 2 måner. Da kommer jobben opp på intervallet, en sjekker tilstanden til kompressoren og skriver ned antall timer. Når den har bikket gitt antall timer eller angitt tid, byttes olje og oljefilter. Detter er det vi kaller periodisk vedlikehold og er en del av vedlikehold-strategien til de fleste rederier.
Ellers kommer det an på bemanningen, hvor mye ekstra vedlikehold som blir gjort. På eldre skip der det er mye behov for mye vedlikehold grunnet etterslep og vanligslitasje (rust og sveisejobber), da settes det ofte opp ekstra reparatører eller lignende på budsjettet. Slik at en kan ta igjen etterslepet på vedlikeholdet. En del rederier gjør svært lite ikke planlagt vedlikehold og heller ta det igjen på verksted. Dette kan være grunnet bemanning, fartsområde ol. En del ferjer er det ikke mulig å male å pikke rust, grunnet konstant i drift med passasjerer. Da blir de ofte satt ut av drift noen dager i året, disse dagen brukes til å bytte flåter, sette livbåter på sjøen og teste MOB-båten og annen vedlikehold som ikke var mulig å gjennomføre i daglig drift.
1.1.21 Planlegging av verkstedopphold og klassing, planlegging og organisering av verkstedopphold, dokking og klassing.
Under dette punktet brukes kapittel 4 og 12 fra K 22, modul F3, av Ottar H. Brandal.
Etter gjennomgått kapittelet skal følgende oppgaver besvares, samt i tillegg skal du ha grunnleggende kunnskap til stabilitet og belastning med dokksetting av et skip.

Bilde over er en 40 000 tonn som er dokket, ifølge Ship Knowledge skal kjølen være forsterket så pass mye for dokk setting at den skal kunne ta hele vekten til skipet. Side blokkene er hovedsakelig satt i dokken for å holde skipet rett, men disse tar også av litt vekt. Bilde ovenfor viser blokk plasseringen, det er totalt 3 rader med blokker, største blokkene med minst mellomrom blir plassert under kjølen hvor skipet er ekstra forsterket. Sideblokkene er mindre og har lengre avstand mellom seg, da jobben til disse er hovedsakelig å holde skipet rett ved dokk setting.
Oppgave 1 fra kapittel 4
a) Hvilke data skal et tradisjonelt skip være utrustet med før dokking?
b) Hva er en dokkingsplan og hva viser denne?
c) Hva er forskjellen på en bunnkonstruksjon med støtteplate og en med dokkingkne?
d) Ved dokking av større skip, benyttes ofte flere blokker mellom kjølen og dokken, hvordan er disse plassert?
e) Det er normalt å gå inn i dokken med litt akterlig trim, dette er for å ha propellen akterut under vann, hva kan faren være med å ha for stor akterlig trim?
f) Når er påkjenningen normalt størst ved dokking?
g) Bruk formelen for stabilitetsreduksjon ved dokking, se på KG og fortell med dine ord hva ville blitt likt dersom vi losset en last fra en bestemt plass (kjølen).
h) Hva er fordelen med å gå i flytedokk kontra fast dokk?
i) Når er det mest kritisk med hensyn til stabiliteten i en flytedokk?
j) Kan du nevne gode råd en bør følge under dokking i flytedokk?
k) Nevn problemer som kan være en utfordring ved dokking av store skip.
l) Dokking med last inn/normalt nøddokking må en være ekstra nøye med informasjonen. Kan du nevne noe av denne informasjonen?
m) Hva kreves av tankskip som skal dokkes?
Oppgave 2. fra kapittel 12
a) Hva omfatter ofte planlegginga om bord før et verkstedsopphold?
b) Hva omfatter ofte planleggingen sammen med rederiet før en skal på verksted med skipet?
c) Hva legges til grunnlag ved produksjon av verkstedsjobber?
d) Hva er viktig å få med av informasjon når en skal lage et godt verkstedspekk (verkstedspesifikasjon)?
e) Spesifikasjoner er et viktig ledd i forberedelsen, hva danner det grunnlaget for?
f) Hvilke problemer kan dårlige spesifikasjoner være grunnlaget for?
g) Hvilke forberedelser bør en gjøre før et verkstedopphold?
h) Hvordan bør et verkstedopphold gjennomføres?
i) Nevn andre forhold en må passe på under verkstedsopphold.
j) Hva skal sjekkes i skrog- og bunnbesiktigelse?

Bilde ovenfor viser skip i flytedokk, en av fordelen med flytedokk er at den kan trimmes, slik at belastningen på skipet går betraktelig ned dersom de har noenlunde lik trim på skip og dokk ved dokk setting.
Oppgave 3
M/S Linda skal i dokk og har deplasement 6005 tonn. Akterlig trim på 0,5 meter.
Hva blir kraften (P) i det skipet legger seg med full kraft på akterste pute (Gå ut ifra at puten ligger i Aktre perpendikulær selv om dette ville skadet roret)?
Svar: P = 114,57 tonn
Oppgave 4
M/S Linda går i dokk med avlest dypganger: Tf 2,10 m og Ta 3,10 m. Skipets KG er beregnet til 7,62 m. Aktre puten er 3 meter fremfor AP.
a) Hva blir trykket i det første pute berøres?
Svar: 234.28 tonnb) Hva blir KG og GM etter dokking?
Svar: KG 7,965 m & GM 5,965 m
Oppgave 5
M/T Millennium dokksettes med et ∆ på 48 640 tonn beregnet på lastekalkulator og med en akterlig trim på 0,5 meter.
a) Beregn kraften på aktre pute (Puten ligger 10 meter fremfor AP).
Svar: P = 779,4 tonnb) Beregn deretter det samme med en kondisjon på 2 meter akterlig trim.
Svar: P = 3314,9 tonn
Oppgave 6. Dokking M/S Sidus - Bruk Consultas
M/S Sidus ankommer tørrdokken med en kondisjon like "List of stores 10% - Arrival Condition"
a) Fyll ballast, slik at skipet har en akterlig trim på ca fem meter, hvor mye må en fyller? Fyll minst mulig ballast.
Svar: Trim bruk FP ca 720 tonnb) Hvor stor blir dokking kraften, gå ut ifra at akterste pute vil treffe 10 meter fremfor AP?
Svar: P = 2445 tonnc) Hva blir skipets KG etter en er nedpå den akterste puten?
Svar: 14,793 m
Oppgave 7
Du skal dokke M/S Linda. Kapteinen vil du skal ha et dypgående på Tf 1,50 m og Ta 4,90 m, slik at han har styring inn i tørrdokken.
Ved ankomst skal skipet ha inne 100 tonn FW, 20 tonn HFO, resterende er ballast.
a) Hvor mye ballast må du ha inne ved dokking for å oppnå ønsket dypgående?
Svar: 1691 tonnb) Hvor kan du plassere ballasten?
Svar: Fyller DB 3P/S, DB4P/S og trimmer mellom DB 2P/S & Nedre W/T 5P/S
Når M/S Linda ankommer dokken får du beskjed om at den akterste puten vil være 5 meter fremfor AP.
c) Hva vil kraften være på denne puten?
Svar: P = 848,9 tonnd) Hvordan vil du gå frem når skipet ligger trygt plassert på putene i dokken, med tanke på ballast?

